请注意,本文内容源自机器翻译,可能存在语法或其它翻译错误,仅供参考。如需获取准确内容,请参阅链接中的英语原文或自行翻译。
器件型号:TPS740 您好!
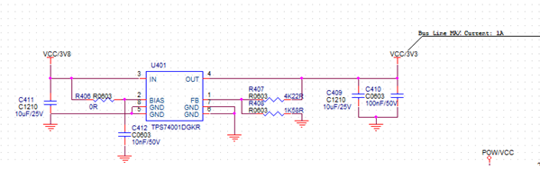
我需要3.3V 输出、但输出侧始终获得3.1V、您是否要检查以下电路?
谢谢!

This thread has been locked.
If you have a related question, please click the "Ask a related question" button in the top right corner. The newly created question will be automatically linked to this question.
您好!
我需要3.3V 输出、但输出侧始终获得3.1V、您是否要检查以下电路?
谢谢!
