This thread has been locked.

If you have a related question, please click the "Ask a related question" button in the top right corner. The newly created question will be automatically linked to this question.

[参考译文] 低功耗电池充电

Guru**** 2524460 points
Other Parts Discussed in Thread: BQ25672, BQ25306

请注意,本文内容源自机器翻译,可能存在语法或其它翻译错误,仅供参考。如需获取准确内容,请参阅链接中的英语原文或自行翻译。

https://e2e.ti.com/support/power-management-group/power-management/f/power-management-forum/1047686/low-power-battery-charging

主题中讨论的其他器件:BQ25672BQ25306

尊敬的支持!

我正在寻找一种解决方案、用于为两个串联的具有电源路径的4、2V 锂离子纽扣电池充电。

遗憾的是、我需要非常低的充电电流。

60mA 正常充电电流和250mA 快速充电电流。

我的输入电压为9V。

我目前尚未找到任何集成解决方案。

请在我的案例中帮助我?

谢谢你

Peter

  • 请注意,本文内容源自机器翻译,可能存在语法或其它翻译错误,仅供参考。如需获取准确内容,请参阅链接中的英语原文或自行翻译。

    尊敬的 Peter:

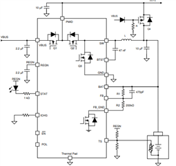
    最准确但尺寸略大的选项是主机控制的3A BQ25672。   BQ25306是一个独立选项、需要 PowerPath 的一些外部组件、如下所示。

    此致、

    Jeff

  • 请注意,本文内容源自机器翻译,可能存在语法或其它翻译错误,仅供参考。如需获取准确内容,请参阅链接中的英语原文或自行翻译。

    尊敬的 Jeff:

    非常感谢您对我的友好和快速帮助。

    祝你度过美好的一天!

    Peter