
大家好、
美好的一天!!!
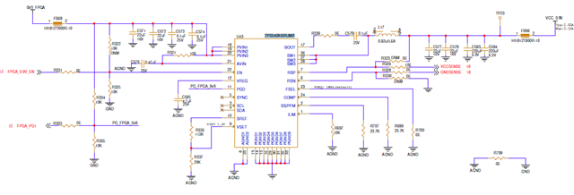
我在我的设计中使用了该降压为 FPGA 提供内核电压。 我的输出电压为0.9V、我们仅用于 FPGA 内核。 我们已将 RSP 和 RSN 与 FPGA 感应引脚连接。 FPGA 内核电压容差为8.7V 至0.93V。 我们已经在电路板中完成了 PI 仿真、我们仅获得大约0.855V 的电压。
那么、我的问题是 VCC SENSE RSP 的反馈将读取该0.855V 并将其升至0.9V?
请查看我们的设计并向我们提供反馈
此致
Sarath Kumar R
This thread has been locked.
If you have a related question, please click the "Ask a related question" button in the top right corner. The newly created question will be automatically linked to this question.

大家好、
美好的一天!!!
我在我的设计中使用了该降压为 FPGA 提供内核电压。 我的输出电压为0.9V、我们仅用于 FPGA 内核。 我们已将 RSP 和 RSN 与 FPGA 感应引脚连接。 FPGA 内核电压容差为8.7V 至0.93V。 我们已经在电路板中完成了 PI 仿真、我们仅获得大约0.855V 的电压。
那么、我的问题是 VCC SENSE RSP 的反馈将读取该0.855V 并将其升至0.9V?
请查看我们的设计并向我们提供反馈
此致
Sarath Kumar R
您的应用为5V 至0.9V、负载电流小于5.5A。 为什么使用12V 输入 15A 器件?
查看原理图、VREG 电容器不应连接到 AGND、 VREG 电容器应连接到 PGND。
电感器值和 Cout 值可以更低。 使用 Webench.ti.com 估算设计。
测量值为0.855V 或仿真值、测量位置为。
由于 SREF 和 VSET 上的电流为113k 和20k 、VSET 电压为0.18V、器件将 RSP-RSN 电压调节为 VSETx5。
该器件应将 RSP - RSN 电压调节为5xVSET 电压。