主题中讨论的其他器件:TLV61046A、
你好!
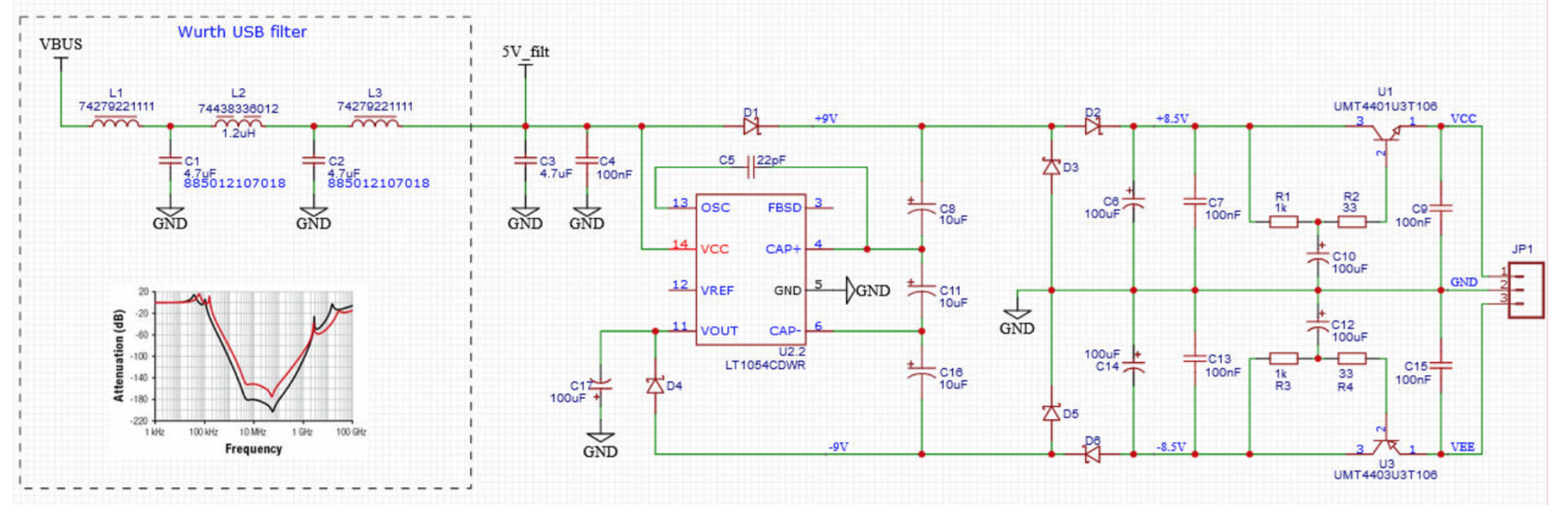
我正在为 USB 器件设计一个低噪声双极电压加倍器-在压降后提供大约+/-8V 的输出。
这是可以使用 TinyTI 或 LTSPICE 进行仿真的东西(使用一些注入的输入电压噪声)吗?
您是否有关于 C5值的任何信息以将开关频率提高到50kHz 以上、例如22pF C0G。
欢迎您提出任何电路意见。 二极管为1N4001。
谢谢!

This thread has been locked.
If you have a related question, please click the "Ask a related question" button in the top right corner. The newly created question will be automatically linked to this question.
你好!
我正在为 USB 器件设计一个低噪声双极电压加倍器-在压降后提供大约+/-8V 的输出。
这是可以使用 TinyTI 或 LTSPICE 进行仿真的东西(使用一些注入的输入电压噪声)吗?
您是否有关于 C5值的任何信息以将开关频率提高到50kHz 以上、例如22pF C0G。
欢迎您提出任何电路意见。 二极管为1N4001。
谢谢!

尊敬的 David:
感谢您考虑我们的解决方案。 关于 LT1054、很抱歉我们目前没有仿真模型。 对于 C5、它肯定会增加开关频率、但我找不到 C5与上升频率之间确切关系的信息。 数据表第10页中清楚地提到了一件事、即建议的电容器范围为5至20pF。 您可以考虑将电容器降低到20pF 以下。
关于 TLV61046A、该器件应支持升压至15V 输出电压、但还请注意、存在开关峰值电流限制、在最小 VIN 和最大输出功率下不应跳闸。 否则、您可能需要考虑具有更高电流限制的不同升压转换器。 我们的器件的电流限制大于5~6A。
谢谢、
应用工程学 Yohao Xi
谢谢 Brigitte!
对于100uF 的 PXG、这些 PXG 看上去良好- 5mm 16V 27m ESR
https://www.chemi-con.co.jp/products/relatedfiles/capacitor/catalog/PXGRA-e.PDF
https://www.digikey.co.uk/en/products/detail/samsung-electro-mechanics/CL21A226MOCLRNC/5961264
似乎是一个不错的候选项、22uF、16V、0805。
也一直在寻找低正向损耗部件。 这是否适合二极管位置
100mA 时为~ 220mV
https://www.digikey.co.uk/en/products/detail/toshiba-semiconductor-and-storage/CUS10S30-H3F/5114377