Other Parts Discussed in Thread: LMG1210
请注意,本文内容源自机器翻译,可能存在语法或其它翻译错误,仅供参考。如需获取准确内容,请参阅链接中的英语原文或自行翻译。
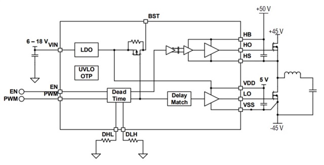
器件型号:LMG1210 大家好、
美好的一天!
请帮助我们的客户解决 LMG1210 GaN 电源问题。 KINLdy 确认为 GaN 电源使用正负(+/-45V)电源。 请参阅以下附件。

他们计划移除 BST 二极管并使该引脚悬空。 HB 和 HS 之间的差值为+5V。
该电路将设计为使用 PWM 输入运行、因此他们计划将 EN 连接到高电平
使用+/-45V 电源运行 LMG1210是否需要考虑或更改其他因素?
提前感谢您的支持。
此致、
Jonathan