This thread has been locked.

If you have a related question, please click the "Ask a related question" button in the top right corner. The newly created question will be automatically linked to this question.

[参考译文] LM25145:LM25145输出电压问题

Guru**** 2502205 points
Other Parts Discussed in Thread: LM25145, CSD18563Q5A

请注意,本文内容源自机器翻译,可能存在语法或其它翻译错误,仅供参考。如需获取准确内容,请参阅链接中的英语原文或自行翻译。

https://e2e.ti.com/support/power-management-group/power-management/f/power-management-forum/970446/lm25145-lm25145-output-voltage-issue

器件型号:LM25145
主题中讨论的其他器件: CSD18563Q5A

您好!

我已经设计了使用 LM25145的稳压器、用于24V 输入和12V/10A 输出功率。 我已将 Webench 设计作为参考。 我在其中面临2个不同的问题。

问题1:输出电压仅为3.4V、而不是12V。 当我检查 FB 引脚上的电压时、它仅显示0.24V 而不是0.8V。 我已经验证了电阻器值、该值仅在计算结果中是正确的。

问题 2:在初始开关导通期间、3.4V 每隔830ms 下降一次。 一段时间后、它提供稳定的3.4V 输出。 我对这种行为没有任何线索。    

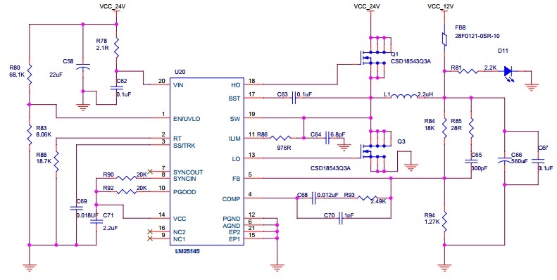
我已附上原理图。 请帮助解决我的两个问题。

谢谢、

Prabhu  

  • 请注意,本文内容源自机器翻译,可能存在语法或其它翻译错误,仅供参考。如需获取准确内容,请参阅链接中的英语原文或自行翻译。

    Prabhu、您好!

    在 Webench 设计中、您是否输入了正确的输出电容 C66 ESR? 您可以通过 LM25145计算器来验证您的设计:

    https://www.ti.com/lit/zip/snvc207

    您在多大的负载电流下测试3.4V 输出? 您能否在空载条件下对其进行测试?

    我强烈建议您首先在 LM25145EVM 上验证您的设计。

    B R

    Andy

  • 请注意,本文内容源自机器翻译,可能存在语法或其它翻译错误,仅供参考。如需获取准确内容,请参阅链接中的英语原文或自行翻译。

    Prabhu、

    对于在12V 时的560uF 输出电容器、18nF 是低 SS 电容器/时间。 我怀疑您在启动时会达到电流限制。 如 Andy 提到的、请发送一个完整的 LM25145快速入门文件、以便我们可以查看薪酬等

    顺便说一下、对于这些3 x 3mm FET、10A 为高电平。 请考虑采用5 x 6mm 封装 CSD18563Q5A。

    此致、

    Tim

  • 请注意,本文内容源自机器翻译,可能存在语法或其它翻译错误,仅供参考。如需获取准确内容,请参阅链接中的英语原文或自行翻译。

    尊敬的 Andy:

    感谢您的支持、很抱歉我的回复延迟。

    问题1:使用低 ESR 更改 C66后解决、因为我之前使用了铝电解电容器。 我现在得到的是12V。

    谢谢、

    Prabhu

  • 请注意,本文内容源自机器翻译,可能存在语法或其它翻译错误,仅供参考。如需获取准确内容,请参阅链接中的英语原文或自行翻译。

    Tim、您好!

    感谢您的支持、很抱歉我的回复延迟。

     根据 https://www.ti.com/lit/zip/snvc207、我使用低 ESR 陶瓷电容器将560uF 降低至100uF。它的工作没有任何问题。

    问题2是由于 EN 引脚上的晶体管电路不正确、共享原理图中未显示该电路、因此也可以解决该问题。  

    再次感谢、

    Prabhu

  • 请注意,本文内容源自机器翻译,可能存在语法或其它翻译错误,仅供参考。如需获取准确内容,请参阅链接中的英语原文或自行翻译。

    听起来不错、Prabhu。 谢谢你。

    此致、

    Tim