大家好、团队、
我们最近观察并发布了传导发射测量结果、其中我们超出了传导发射限值。 理想情况下、我们希望降低大约20dBuV。
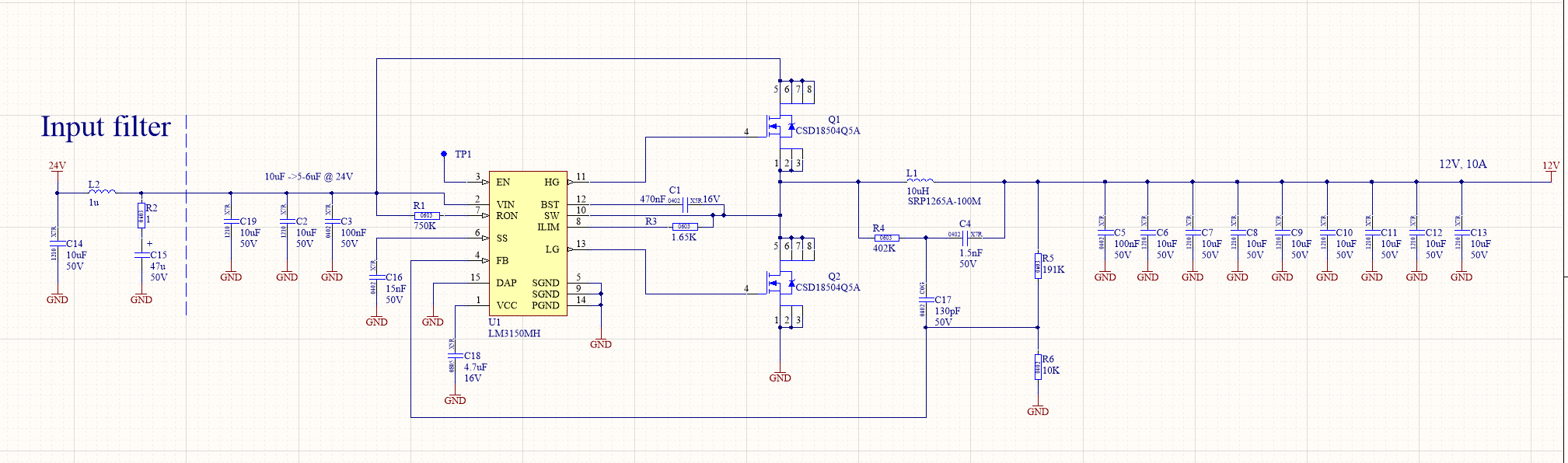
在评估了布局之后、输入滤波器似乎是显著减少排放的唯一方法。 该设计受元件高度和总尺寸的限制。 当 AN2162用于组件计算时、它建议:
C14 >= 3.3uF、CD => 40uF、L=1uH
如果使用 webench、则无论 选择哪一类、它都能显著提升两个电容器。 由于占用空间对我们来说是一个问题,使用 AN2162计算似乎更合理,在稳定性等方面,电子表格中是否没有考虑到任何情况?
直流/直流转换器参数:
输入:24V
输出:12V/10A (典型负载为300mA - 9A)
原理图。 零件输入过滤器是当前未在设计中的新建议。
-您在原理图中看到的任何特定问题
-是否要作出改善?
非常感谢您的帮助。
