This thread has been locked.

If you have a related question, please click the "Ask a related question" button in the top right corner. The newly created question will be automatically linked to this question.

[参考译文] TPS7A52:使能至 Vout 时序规格

Guru**** 2522770 points


请注意,本文内容源自机器翻译,可能存在语法或其它翻译错误,仅供参考。如需获取准确内容,请参阅链接中的英语原文或自行翻译。

https://e2e.ti.com/support/power-management-group/power-management/f/power-management-forum/1013715/tps7a52-enable-to-vout-timing-specification

器件型号:TPS7A52

您是否有 EN 引脚变为有效状态到 Vout 变为有效状态之间的时间值?

谢谢。

  • 请注意,本文内容源自机器翻译,可能存在语法或其它翻译错误,仅供参考。如需获取准确内容,请参阅链接中的英语原文或自行翻译。

    您好、Fraser、  

    EN 引脚是连接到 VIN、还是在 EN 激活时 VIN 已经稳定?

    最棒的

    Juliette

  • 请注意,本文内容源自机器翻译,可能存在语法或其它翻译错误,仅供参考。如需获取准确内容,请参阅链接中的英语原文或自行翻译。

    您好、Juliette。

    当我们激活 EN 时、VIN 已经稳定。

    谢谢、

    Fraser

  • 请注意,本文内容源自机器翻译,可能存在语法或其它翻译错误,仅供参考。如需获取准确内容,请参阅链接中的英语原文或自行翻译。

    您好、Fraser、  

    您的启动时间将受到软启动值电容器的影响。  

    您是否能够链接您正在使用的原理图、以便我们验证 Ton?

    投注、

    Juliette

  • 请注意,本文内容源自机器翻译,可能存在语法或其它翻译错误,仅供参考。如需获取准确内容,请参阅链接中的英语原文或自行翻译。

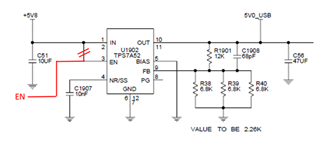
    您好、Juliette。

    请参考下面的草图、谢谢。

  • 请注意,本文内容源自机器翻译,可能存在语法或其它翻译错误,仅供参考。如需获取准确内容,请参阅链接中的英语原文或自行翻译。

    您好、Fraser、  

    感谢您与我们分享您的原理图。 我将进入实验、向您展示真实数据。 请给我一天时间、以便我可以收集数据。

    同时、通过仿真、我获得了以下结果:  

    红色是 Ven、蓝色是 Vout。 从 EN 完全高电平的点到输出电压完全高~146us  

    从 EN 高电平到 VOUT 的90%、时间显示为131us。

    最棒的  

    Edgar Acosta

  • 请注意,本文内容源自机器翻译,可能存在语法或其它翻译错误,仅供参考。如需获取准确内容,请参阅链接中的英语原文或自行翻译。

    谢谢、Edgar。

    它看起来很有希望、因为我们要求它在我们的应用中在不到100ms 的时间内变为高电平。

  • 请注意,本文内容源自机器翻译,可能存在语法或其它翻译错误,仅供参考。如需获取准确内容,请参阅链接中的英语原文或自行翻译。

    嗨、Fraser、  

    没问题。 我目前正在进行这方面的工作。 我将在今天晚些时候进行更新。  

    最棒的  

    Edgar Acosta

  • 请注意,本文内容源自机器翻译,可能存在语法或其它翻译错误,仅供参考。如需获取准确内容,请参阅链接中的英语原文或自行翻译。

    您好、Fraser、  

    以下是我今天收集的示波器截图:

    VIN=5.8V

    VOUT=5.1V

    VEN=5.8V 只是为了设置一个值、但是 Vin 没有连接到 Ven。

    如观察到的时序~1.3ms。  

    最棒的  

    Edgar Acosta

  • 请注意,本文内容源自机器翻译,可能存在语法或其它翻译错误,仅供参考。如需获取准确内容,请参阅链接中的英语原文或自行翻译。

    谢谢、Edgar。

    正是我所需要的-做得好。