This thread has been locked.

If you have a related question, please click the "Ask a related question" button in the top right corner. The newly created question will be automatically linked to this question.

[参考译文] LM5021:在高电流负载下、VIN 上的电压增加超过30V 的原因

Guru**** 2535750 points
Other Parts Discussed in Thread: LM5021

请注意,本文内容源自机器翻译,可能存在语法或其它翻译错误,仅供参考。如需获取准确内容,请参阅链接中的英语原文或自行翻译。

https://e2e.ti.com/support/power-management-group/power-management/f/power-management-forum/994833/lm5021-the-reason-to-increase-over-30v-on-vin-under-high-current-load

器件型号:LM5021

您好!
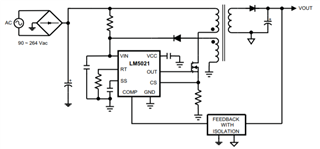
在以下数据表 P.1的几乎相同的原理图中、LM5021在系统正常条件 (VIN:20V、VOUT:24V)下正常工作。  但是、如果负载电流在正常系统条件下增加、直至发生 LM5021的电流限制、则 VIN 电压在发生电流限制之前增加超过30V、尽管 VOUT 仍保持24V。   (数据表中称最大绝对电压为30V。)

*1. VIN 电压为什么上升?  请告诉我们

*2. 您能否告诉我们在高负载电流情况下如何降低 VIN 电压?  请告诉我们。

 

谢谢、此致、
M.Hattori。

  • 请注意,本文内容源自机器翻译,可能存在语法或其它翻译错误,仅供参考。如需获取准确内容,请参阅链接中的英语原文或自行翻译。

    您好、Motoyasu、

    重负载时 VIN 电容器上的这个过压是由泄漏峰值电荷引起的。 变压器上存在漏电感。 泄漏能量将 使 VIN 引脚电容器充电至高于其匝数比反射电压。 这是正常行为。 解决方案

    在 AUX 整流器路径上串联一个4.7 Ω~10 Ω 电阻。

    2、AUX 绕组匝数小幅减小,VIN_DIS 阈值为7.25V,因此20V 和7.25V 之间仍有一定的裕度。

    3.减少漏电感。

    谢谢。