This thread has been locked.

If you have a related question, please click the "Ask a related question" button in the top right corner. The newly created question will be automatically linked to this question.

[参考译文] WEBENCH®︎工具/TPS54231:工作不稳定(返回 Eco-Mode)

Guru**** 2581345 points


请注意,本文内容源自机器翻译,可能存在语法或其它翻译错误,仅供参考。如需获取准确内容,请参阅链接中的英语原文或自行翻译。

https://e2e.ti.com/support/power-management-group/power-management/f/power-management-forum/883729/webench-tools-tps54231-non-stable-working-return-to-eco-mode

器件型号:TPS54231

工具/软件:WEBENCHRegistered设计工具

大家好! 我遇到了下一个问题:在直流/直流转换器工作期间、它会定期在 Eco-Mode 中交互。 主要原因是什么?

  • 请注意,本文内容源自机器翻译,可能存在语法或其它翻译错误,仅供参考。如需获取准确内容,请参阅链接中的英语原文或自行翻译。

    您好!

    您能否分享波形和工作条件?

    肖恩

  • 请注意,本文内容源自机器翻译,可能存在语法或其它翻译错误,仅供参考。如需获取准确内容,请参阅链接中的英语原文或自行翻译。

    这里是输出电压示波器、它看到 IC 跳过脉冲。

    我有浮动负载、工作电流可以在<=100mA 时变为1A。

  • 请注意,本文内容源自机器翻译,可能存在语法或其它翻译错误,仅供参考。如需获取准确内容,请参阅链接中的英语原文或自行翻译。

    您好!

    输出电压纹波非常大、对吧? 不是很清楚。

    另请分享原理图和布局、让我们检查是否存在任何问题。

    肖恩

  • 请注意,本文内容源自机器翻译,可能存在语法或其它翻译错误,仅供参考。如需获取准确内容,请参阅链接中的英语原文或自行翻译。

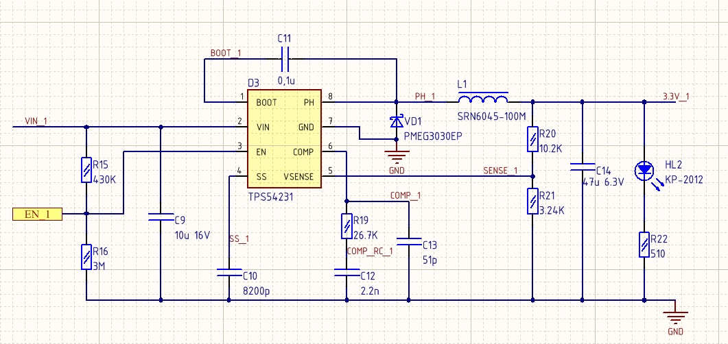
    大家好、Shawn! 是的、没错、Eco-Mode IC。 下面是我的设计。 VIN_1 - 5V。


  • 请注意,本文内容源自机器翻译,可能存在语法或其它翻译错误,仅供参考。如需获取准确内容,请参阅链接中的英语原文或自行翻译。

    您好!

    输出电容器是电解电容器、对吧? ESR 如何? 较大的 ESR 可能会导致较大的输出纹波。

    肖恩

  • 请注意,本文内容源自机器翻译,可能存在语法或其它翻译错误,仅供参考。如需获取准确内容,请参阅链接中的英语原文或自行翻译。

    否、陶瓷1206。 我不知道 ESR、X7Rn`t 的情况。

    我使用了 We Bench 在线计划、它提供了其他结果:

    在5V 输入下被接受、I LOAD 最大值= 1A

  • 请注意,本文内容源自机器翻译,可能存在语法或其它翻译错误,仅供参考。如需获取准确内容,请参阅链接中的英语原文或自行翻译。

    您好!

    该器件不支持5V-3.3V、将触发启动 UVLO。 以下应用手册供您参考、以解决此问题。

    https://www.ti.com/lit/an/slua928a/slua928a.pdf

    肖恩

  • 请注意,本文内容源自机器翻译,可能存在语法或其它翻译错误,仅供参考。如需获取准确内容,请参阅链接中的英语原文或自行翻译。

    我n`t 了(1)"从输入连接到引导的二极管"和(2)"从输出连接到引导的二极管"解决方案、但它会导致0 μ A 的结果。

    此外、我施加了与输出链并联的120欧姆片上电阻器的虚拟负载;并将输入电容增加到60uF、以消除输入电压纹波。

  • 请注意,本文内容源自机器翻译,可能存在语法或其它翻译错误,仅供参考。如需获取准确内容,请参阅链接中的英语原文或自行翻译。

    在100Hz 时、I`ve 测量的 ESR 输出电容为0.98 Ω

  • 请注意,本文内容源自机器翻译,可能存在语法或其它翻译错误,仅供参考。如需获取准确内容,请参阅链接中的英语原文或自行翻译。

    下面是一个拓扑片段:

  • 请注意,本文内容源自机器翻译,可能存在语法或其它翻译错误,仅供参考。如需获取准确内容,请参阅链接中的英语原文或自行翻译。

    您好!

    轻负载时输出纹波较大是正常现象、您电路板上的输出纹波值是多少?

    最好测量 SW 波形、以便我们了解它的工作原理。

    此外、您是否尝试提高输入电压? 当输入电压较高(例如12V)时、情况如何?

    肖恩

  • 请注意,本文内容源自机器翻译,可能存在语法或其它翻译错误,仅供参考。如需获取准确内容,请参阅链接中的英语原文或自行翻译。

    我n`tn`t 增大输入电压、因为我无法将该电压应用到我的电子器件。 它必须严格地在输入上的5V 电压范围内工作。

    我可以这么做。  

  • 请注意,本文内容源自机器翻译,可能存在语法或其它翻译错误,仅供参考。如需获取准确内容,请参阅链接中的英语原文或自行翻译。

    下面是有用的示波器:

    下降前的输出纹波电压(+3.3V)

    2.下降后的输出电压

    使用附加二极管降压后的输出电压(如何在 TI 手册中找到解决方案2)

  • 请注意,本文内容源自机器翻译,可能存在语法或其它翻译错误,仅供参考。如需获取准确内容,请参阅链接中的英语原文或自行翻译。

    大家好、Shawn! 我将`s 电压增加到5.6V、它实际上是有帮助的! 非常感谢提供的建议!