This thread has been locked.

If you have a related question, please click the "Ask a related question" button in the top right corner. The newly created question will be automatically linked to this question.

[参考译文] LM5060:电荷泵故障

Guru**** 2524550 points
Other Parts Discussed in Thread: LM5060

请注意,本文内容源自机器翻译,可能存在语法或其它翻译错误,仅供参考。如需获取准确内容,请参阅链接中的英语原文或自行翻译。

https://e2e.ti.com/support/power-management-group/power-management/f/power-management-forum/872095/lm5060-charge-pump-failure

器件型号:LM5060

大家好、

客户遇到以下问题。 您能帮他们解决吗?

我们的 LM5060有问题。
内部电荷泵偶尔会损坏、但通常足以引起注意。
芯片上没有其它缺陷。
该 IC 提供24VDC、并通过 MOSFET 将该24V 导通。
我们已经在电路的输入和输出上进行了测量、并且没有发现任何异常(无过压、无尖峰)。 在24V 输入之前、有一个反极性保护和一个 EMC 滤波器。
您是否知道这种错误模式是如何发生的?
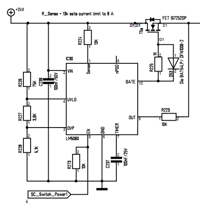
在此附件中、您可以找到电路图的摘录:

谢谢、

Franz

  • 请注意,本文内容源自机器翻译,可能存在语法或其它翻译错误,仅供参考。如需获取准确内容,请参阅链接中的英语原文或自行翻译。

     您好、Franz、

    故障是否在任何瞬态事件下发生? 输入反极性情况?

    输入端的反极性保护使用哪种电路?

    您能否分享一些有关应用用例和终端设备的信息?   

    BR、Rakesh

  • 请注意,本文内容源自机器翻译,可能存在语法或其它翻译错误,仅供参考。如需获取准确内容,请参阅链接中的英语原文或自行翻译。

    您好、Franz 和 Rakesh、

    我是 LM5060问题的客户。

    故障不属于瞬态事件或反极性情况。 我们在夜间进行了长时间测试。 第二天早上、芯片有缺陷。

    极性保护通过 N 通道实现。 PowerMosfet 位于地线中。

    应用程序是手术机器人。

    BR、Frank

  • 请注意,本文内容源自机器翻译,可能存在语法或其它翻译错误,仅供参考。如需获取准确内容,请参阅链接中的英语原文或自行翻译。

    您好、Frank、

    我在原理图中没有看到任何异常。 输出电容是多少?

    您是否保存了夜间发生的事件的日志? 故障是否可重复?  

    您提到"内部电荷泵被破坏"、您是指栅极停止产生输出吗?

    BR、Rakesh

  • 请注意,本文内容源自机器翻译,可能存在语法或其它翻译错误,仅供参考。如需获取准确内容,请参阅链接中的英语原文或自行翻译。

    您好、Rakesh、

    输出电容大约为50uF。

    不幸的是、我们没有来自这场夜间活动的日志。

    后来、一位同事(在相同条件下、如夜间)测量了数小时-但没有什么可看的、这可能会导致此故障(无过压、无(大)尖峰)。

    是的-栅极引脚停止工作。 FET 的栅极将不再是特性化的。

    故障不是真正可重复的、但同时我们有一些 (50分之一) PCB 存在此故障。

    BR、Frank

  • 请注意,本文内容源自机器翻译,可能存在语法或其它翻译错误,仅供参考。如需获取准确内容,请参阅链接中的英语原文或自行翻译。

    您好、Frank、

    请在现场工程师的帮助下提交故障分析单元。

    此致、Rakesh

  • 请注意,本文内容源自机器翻译,可能存在语法或其它翻译错误,仅供参考。如需获取准确内容,请参阅链接中的英语原文或自行翻译。

    您好、Frank、

    当我们继续执行 FA 时、请关闭此主题。

    此致、Rakesh

  • 请注意,本文内容源自机器翻译,可能存在语法或其它翻译错误,仅供参考。如需获取准确内容,请参阅链接中的英语原文或自行翻译。

    您好、Rakesh、

    谢谢你。 我们将在 FA 的帮助下继续。

    BG、Frank