This thread has been locked.

If you have a related question, please click the "Ask a related question" button in the top right corner. The newly created question will be automatically linked to this question.

[参考译文] BQ24040:BQ24040 IC 不使用0V 为电池充电

Guru**** 2510095 points
Other Parts Discussed in Thread: BQ24040, TPS63001

请注意,本文内容源自机器翻译,可能存在语法或其它翻译错误,仅供参考。如需获取准确内容,请参阅链接中的英语原文或自行翻译。

https://e2e.ti.com/support/power-management-group/power-management/f/power-management-forum/870542/bq24040-bq24040-ic-not-charge-the-battery-with-0v

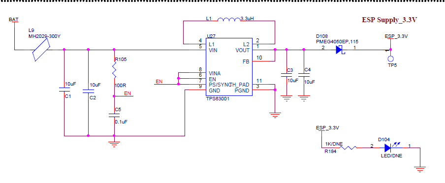
器件型号:BQ24040
主题中讨论的其他器件: TPS63001

情况---- 1:
蓄电池@0V/完全在 J14放电。(BQ24040无法为蓄电池充电)
如果 IN (引脚1)处的 BQ24040 5V:J14 (引脚1)处的电压为1.6V、TPS63001 VIN (引脚5)处的电压为1.6V (没有 PG LED 发光)
如果 IN (引脚1)处的 BQ24040 0V:J14 (引脚1)处为0V、TPS63001 VIN (引脚5)处为0

情况--2:
电池@3V (电池截止)/完全在 J14放电。(BQ24040能够为电池充电)
如果 IN (引脚1)处的 BQ24040 5V:J14 (引脚1)处的电压为3V、TPS63001 VIN (引脚5)处的电压为3V (PG LED 发光)
如果 IN (引脚1)处的 BQ24040 0V:J14 (引脚1)处为3V、TPS63001 VIN (引脚5)处为3V

解决方案:
我们移除了100欧姆 R105电阻器并放置了0欧姆电阻器,然后放置了0欧姆电阻器。
bq24040能够更快地恢复并为电池充电(*电池电量已完全耗尽/0V)??????
这是正确的还是错误的,我们不知道!!!!!!!!!

  • 请注意,本文内容源自机器翻译,可能存在语法或其它翻译错误,仅供参考。如需获取准确内容,请参阅链接中的英语原文或自行翻译。

    您好、Vinay、

    查看您当前在第一个案例中对电池充电曲线上的短路情况进行测试的情况。 电池很少处于此状态、因为大多数系统至少需要3V 才能运行。 这意味着大多数电量耗尽的电池都在2V - 3V 范围内。 对于接近0V 的电池、我们有一个称为 Iout (SC)的充电速率、此充电速率将电池充电电流限制在15mA、以防止为损坏的电池或短路的系统充电。 由于功耗如此低、系统中的负载可能会消耗全部功率并阻止电池充电。 此功能不能更改、但只能在系统损坏的情况下使用、因此无论如何都不能正常工作。 请将电池电压增加到0.9V、这应该会发生变化。  

    在第二个测试中、您将接近预充电阈值、该阈值具有1K 电阻器、可将您的充电电流限制为快速充电电流的10%。 如果您可以将 Pre-Term 中的1K 电阻器更改为更高的值、则可以增大预充电电流、这可能有助于 TPS63001导通。  

    以下是与此器件相关的其他常见问题的一些有用资源:

     http://www.ti.com/lit/an/slua901/slua901.pdf

    .http://www.ti.com/lit/an/slua949/slua949.pdf

    能否让您检查这些建议是否有用、并告诉我您是否需要其他信息。  

  • 请注意,本文内容源自机器翻译,可能存在语法或其它翻译错误,仅供参考。如需获取准确内容,请参阅链接中的英语原文或自行翻译。

    您好、Manuel、

    感谢您的回答、以上几点对我来说很清楚、但是  

    1)'''''' 在第二个测试中、您将接近预充电阈值、该阈值具有1K 电阻器、可将您的充电电流限制为快速充电电流的10%。 如果您可以将 Pre-Term 中的1K 电阻器更改为更高的值、则可以增大预充电电流、这可能有助于 TPS63001 导通。 ''''

    这不清楚、您能解释吗?

    2)如果我移除 R3-100R 电阻器、并且 VINA/EN/PS/SYNC 在没有任何电阻器的情况下直接与 VIN 短接。

    它会影响 TPS63001 的性能?  

    问题是 BQ24040 与 TPS63001有关、如果电池电量耗尽(电池显示0V、但内部有一些电压/电池具有3V 保护电路)、并且 R3为100R、则无法为电池充电。

    如果 R3为0r/与 VIN 直接短接, BQ24040 能够更快地恢复。  

    谢谢,

    Vinay。

  • 请注意,本文内容源自机器翻译,可能存在语法或其它翻译错误,仅供参考。如需获取准确内容,请参阅链接中的英语原文或自行翻译。

    您好 Vinay Addu

    我正在协助 Manuel 担任这一职务。

    1)'''''' 在第二个测试中、您将接近预充电阈值、该阈值具有1K 电阻器、可将您的充电电流限制为快速充电电流的10%。 如果您可以将 Pre-Term 中的1K 电阻器更改为更高的值、则可以增大预充电电流、这可能有助于 TPS63001 导通。 ''''   Bill J -- BQ24040引脚4上的 R8将设置终止电流和预充电电流。  1k 的电阻值为快速充电电流的5%(由 R3/ISET 设置)、预充电电流为2倍终止电流或10%。  预充电电流将为100mA (1A 的10%)这是在低侧、典型值为20%。  当电池电压介于0.8V 和2.5V 之间时、电流限制为100mA、并将在2.5V 以上增加到1A。  抗尖峰脉冲时间为30mS。   低于0..8V 的电流被限制在大约15mA。  

    在启动期间、电池上的 TPS63001负载将增加降低输出电压、并且如果 BQ24040已进入快速充电状态、则可能会将其重新置于预充电状态。

    建议在0欧姆与100欧姆问题出现时使用示波器检查启动行为、以确定电压和电流。

    注- BQ24040输出电流可在 ISET 引脚上测量、电压代表电流、有关更多信息、请参阅数据表第8.4.5节。