This thread has been locked.

If you have a related question, please click the "Ask a related question" button in the top right corner. The newly created question will be automatically linked to this question.

[参考译文] UCC27714:300V 时输出和输入驱动器脉冲中的电压尖峰

Guru**** 2587345 points
Other Parts Discussed in Thread: UCC27714

请注意,本文内容源自机器翻译,可能存在语法或其它翻译错误,仅供参考。如需获取准确内容,请参阅链接中的英语原文或自行翻译。

https://e2e.ti.com/support/power-management-group/power-management/f/power-management-forum/872093/ucc27714-voltage-spikes-in-output-and-input-driver-pulses-at-300v

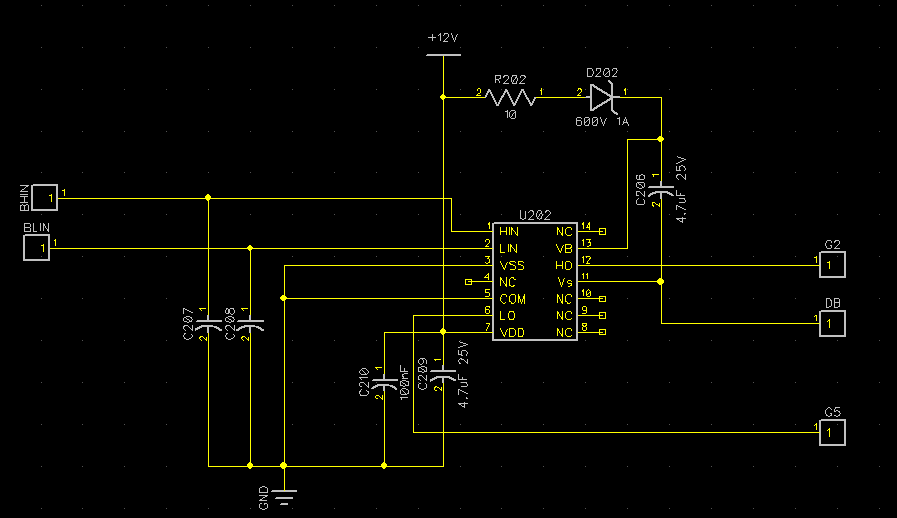
器件型号:UCC27714

您好!

我正在设计电压高于350V 的逆变器板。 我在300V 直流链路中遇到与驱动器相关的问题。  

驱动器的输入和输出中存在电压尖峰。 但在微控制器的输出端没有这样的尖峰。  

我无法移除或检测脉冲中的尖峰源。

我正在附上我的驱动程序连接的图片。  

我想问 COM 和 VSS 是应该直接连接、还是应该在这些接地端之间连接一个电感器或电阻器。 我的系统是一个非隔离式系统。

  

  • 请注意,本文内容源自机器翻译,可能存在语法或其它翻译错误,仅供参考。如需获取准确内容,请参阅链接中的英语原文或自行翻译。

    您好、Jeet、

    感谢您关注 UCC27714驱动器。 在大多数情况下、驱动器输入端的噪声尖峰是由控制器接地端和驱动器输入端接地端之间的接地反弹引起的。 驱动器输出端的噪声尖峰通常由驱动器输出端到电源开关栅极的寄生迹线电感以及电源开关源(或发射极)返回到驱动器接地基准的寄生迹线电感引起。

    此外、如果没有仔细的示波器探头连接、通常会在图上看到由设置引起的高频尖峰。 通过将探针连接到尽可能靠近驱动器输入引脚的位置并将接地短路至驱动器接地、确认驱动器输入端的电压波形。 对于示波器快照、也对驱动器输出引脚执行同样的操作。 如果示波器接地端连接到远离驱动器的位置、您可能会看到由于接地反弹而导致的噪声尖峰、因为驱动器接地布线中存在高电流脉冲。

    在原理图中、我看到驱动器输入引脚上有电容器。 我还建议添加与驱动器输入串联的电阻、以形成一个小型输入滤波器。 这将有助于减弱短时噪声尖峰。

    请注意、如果最好直接或通过电阻器连接驱动器 VSS 和 COM、具体取决于电路板布局、具体取决于驱动器、传动系统和控制器的接地端。

    您能否通过仔细的探头连接提供输入和输出的示波器截图? 此外、为了对布局进行评论、我需要查看驱动器和动力总成的电路板布局。

    此致、