This thread has been locked.

If you have a related question, please click the "Ask a related question" button in the top right corner. The newly created question will be automatically linked to this question.

[参考译文] BQ24170:bq24170

Guru**** 2601915 points
Other Parts Discussed in Thread: BQ24170

请注意,本文内容源自机器翻译,可能存在语法或其它翻译错误,仅供参考。如需获取准确内容,请参阅链接中的英语原文或自行翻译。

https://e2e.ti.com/support/power-management-group/power-management/f/power-management-forum/949152/bq24170-bq24170

器件型号:BQ24170

尊敬的 TI 团队:

我尝试使用 BQ24170为可拆卸单节锂聚合物电池充电。 容量为6.5Ah、因此我尝试使用最大4A 充电电流。

一般情况下、系统工作、但出现两个故障:

1、即使在 VSR (感应电压低于4mv 时、充电周期也不会停止。 STAT 输出不会传递至高电平。

2.拆下蓄电池后、充电器在重新启动12V 电源后才会感觉到。

感谢任何建设性的帮助。

  • 请注意,本文内容源自机器翻译,可能存在语法或其它翻译错误,仅供参考。如需获取准确内容,请参阅链接中的英语原文或自行翻译。

    Vladamir、

    您是否能够提供充电器原理图?

    谢谢、

    Ricardo

  • 请注意,本文内容源自机器翻译,可能存在语法或其它翻译错误,仅供参考。如需获取准确内容,请参阅链接中的英语原文或自行翻译。

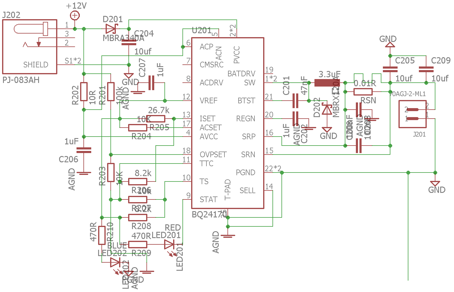
    当然、就在这里  

  • 请注意,本文内容源自机器翻译,可能存在语法或其它翻译错误,仅供参考。如需获取准确内容,请参阅链接中的英语原文或自行翻译。

    我在布局上犯了一些错误。 我没有分离 AGND 和 PGND。 今天、我分离了这些电路、但未发生任何行为变化  

  • 请注意,本文内容源自机器翻译,可能存在语法或其它翻译错误,仅供参考。如需获取准确内容,请参阅链接中的英语原文或自行翻译。

    弗拉基米尔

    您的感应电阻器在哪里? 您是否将布线阻抗用作感应电阻器?

    谢谢、

    Ricardo

  • 请注意,本文内容源自机器翻译,可能存在语法或其它翻译错误,仅供参考。如需获取准确内容,请参阅链接中的英语原文或自行翻译。

    正确

  • 请注意,本文内容源自机器翻译,可能存在语法或其它翻译错误,仅供参考。如需获取准确内容,请参阅链接中的英语原文或自行翻译。

    您好、Vladimir、

     在检测电阻器上感应充电电流、并根据 SRP SRN 之间的此电阻器值设置充电电流。 您需要精确的精密电阻器、在布局中使用开尔文感应连接返回 SRP SRN。 不能使用粗布线阻抗代替传感电阻器。

  • 请注意,本文内容源自机器翻译,可能存在语法或其它翻译错误,仅供参考。如需获取准确内容,请参阅链接中的英语原文或自行翻译。

    谢谢 Kedar。 我希望您对、即使我在许多充电器设计中使用线迹作为感应电阻器、它在过去15年中仍然运行良好。 我们将尝试使用10m Ω 的实际传感电阻器、并让您知道。

  • 请注意,本文内容源自机器翻译,可能存在语法或其它翻译错误,仅供参考。如需获取准确内容,请参阅链接中的英语原文或自行翻译。

    你(们)好。 我使用正确的接地布局和检测电阻器0.01欧姆制造了新的 PCB。  

    相同的结果-直到电池未连接且出现12V 电源。 STAT LED 闪烁。 一旦电池连接、STAT LED 打开并保持打开状态、即使电池充满电、传感电阻器也保持在0.1mV。

    此外、在取出电池后、STAT LED 保持亮起状态、直到再次打开12V 电源。

    它看起来不是正确的行为、我想知道什么是原因?

    附加了新版本的架构

    提前感谢您的帮助。

  • 请注意,本文内容源自机器翻译,可能存在语法或其它翻译错误,仅供参考。如需获取准确内容,请参阅链接中的英语原文或自行翻译。

    弗拉基米尔

    很抱歉、我应该早点注意到这一点、但您似乎已经将 TTC 拉低了。 根据数据表、TTC 将禁用充电终止和安全计时器。 要启用终止但保持禁用计时器、请将 TTC 拉至高电平。

    我希望这可以解决您的问题、

    Ricardo

  • 请注意,本文内容源自机器翻译,可能存在语法或其它翻译错误,仅供参考。如需获取准确内容,请参阅链接中的英语原文或自行翻译。

    Ricardo、

    将 TTC 设置为高电平是一个很好的想法。 实际上、充电现在停止、但未感应到电池的取出。 仅电源重启会将系统设置为"电池不存在"状态。

  • 请注意,本文内容源自机器翻译,可能存在语法或其它翻译错误,仅供参考。如需获取准确内容,请参阅链接中的英语原文或自行翻译。

    愚蠢的界面不能纠正错误的打印。 我的意思是"好主意"和"引入系统"

  • 请注意,本文内容源自机器翻译,可能存在语法或其它翻译错误,仅供参考。如需获取准确内容,请参阅链接中的英语原文或自行翻译。

    感谢 Ricardo、

    最后、一切都正常工作。 两个样本中的一个不起作用、但第二个起作用。