This thread has been locked.

If you have a related question, please click the "Ask a related question" button in the top right corner. The newly created question will be automatically linked to this question.

[参考译文] UCC21530:使用稳压器为 UCC21530驱动器供电。

Guru**** 2538950 points
Other Parts Discussed in Thread: UCC21530, SN6505B

请注意,本文内容源自机器翻译,可能存在语法或其它翻译错误,仅供参考。如需获取准确内容,请参阅链接中的英语原文或自行翻译。

https://e2e.ti.com/support/power-management-group/power-management/f/power-management-forum/893814/ucc21530-using-a-voltage-regulator-to-power-the-ucc21530-driver

器件型号:UCC21530

您好!

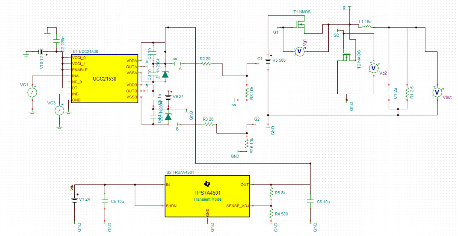
我在大学项目中使用 UCC21530降压转换器将500V 转换为200V。

我尝试使用 VCC、VDDA 和 VDDB 的线性稳压器为 UCC21530供电。

我的转换器设计基于数据表的图39:

该设计在没有线性稳压器的情况下工作正常。

我尝试使用 TPS7A4501来调节 Vdd 和 Vcc、但我不知道如何使用它、因为齐纳二极管连接到电压电源的负侧、稳压器只有一个输出引脚。

我尝试了几种连接方法、但没有一种方法可以使用。 这是我的当前原理图:

e2e.ti.com/.../NMOS_5F00_buck_5F00_zener-_2D00_-autosave-20_2D00_03_2D00_26-23_5F00_16-_2D00_-autosave-20_2D00_03_2D00_28-13_5F00_55.TSC

在此设计中插入稳压器应该是什么?

谢谢、

  • 请注意,本文内容源自机器翻译,可能存在语法或其它翻译错误,仅供参考。如需获取准确内容,请参阅链接中的英语原文或自行翻译。

    Mukund、

    问得好。 正确- LDO 设置完全不会打开 NMOS "t1"、因为20V 将以接地为基准、无法为高侧 NMOS T1提供正偏置。

    那么、问题是如何实现以 T1源为基准的为 VDDA 供电的"浮动"24V 直流电源。  

    一种方法是使用非常简单且成本低廉的自举电路。 这里的数据表中显示了这种情况。

    自举会在高侧输入的关闭周期为电容 Cboot 充电、而 Cboot 会在高侧的开启周期内以高侧 NMOS 的开关节点/源极为基准、在您的情况下以 T1为基准、使 VDDA 上升。

    此处提供了有关选择自举组件的良好资源。

    有一些 UCC21530示例可与自举搭配齐纳二极管用于负偏置、但这更复杂、并指出、最适合50%固定占空比设计。

    另一种选择是使用基于变压器的推挽式转换器、如 SN6505B、在不受上述电路限制的情况下生成双极电源。

    我们 的 TI 参考设计中提供了一个示例、其中采用了此 IC、该 IC 使用 SN6505来生成双极电源。

    电源设计如 第41页的第3.4.2节所示、您可以看到它负责负电源轨、并从低电压5V 生成隔离电源、您可能需要或不需要这些电源来进行仿真。

    请注意、这也会生成隔离式偏置电源(在您的情况下为24V VDC 电源)、因此最好查看它。

    低成本且简单的选项是自举、但如果您不需要负关断偏置、则最好采用自举。 我看到您正在使用 PSPICE NMOS 模型。 如果您知道打算在最终设计中使用哪种 MOSFET、则可以查看数据表以确定是否甚至需要提供负关断偏置。 这有助于简化您的电路。

    但愿这对您有所帮助。 如果您的问题得到了解答、请单击绿色按钮让我知道。  如果您还有任何疑问、请随时联系我们。

    最好

    Dimitri