This thread has been locked.

If you have a related question, please click the "Ask a related question" button in the top right corner. The newly created question will be automatically linked to this question.

[参考译文] LM61440:修改反馈以实现动态电流调节

Guru**** 2522770 points
Other Parts Discussed in Thread: LM61440

请注意,本文内容源自机器翻译,可能存在语法或其它翻译错误,仅供参考。如需获取准确内容,请参阅链接中的英语原文或自行翻译。

https://e2e.ti.com/support/power-management-group/power-management/f/power-management-forum/955081/lm61440-modifying-feedback-for-dynamic-current-regulation

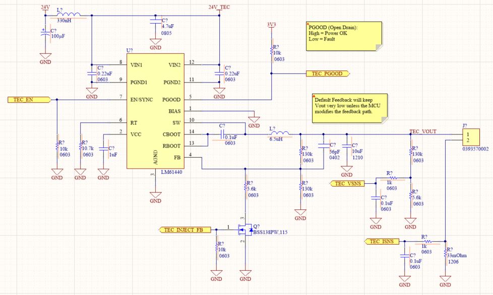
器件型号:LM61440

我计划将 LM61440用作动态电流控制源、很想听到有关修改反馈路径方法的任何反馈。
您将看到、我已经创建了一个非常强大的反馈路径、即使 MCU 已检出、它也能保持非常低的输出电压、但 MCU 可以控制 NFET、从而修改反馈路径并允许更高的输出电压。 我的负载主要是电阻性的、但也会有些动态。

一些问题:
1.我应该尝试在 FB 引脚上添加滤波电容器以移除任何 MCU PWM、还是这会导致环路响应和稳定性降低太大的风险?
2.在反馈路径中插入 MCU 来有效中断 LM61440的控制环路时、是否需要考虑其他问题? 我之前已将 MCU 注入到稳压器反馈路径中、但没有使用该特定组件。

期待收到任何反馈、只要反馈不是"请勿这样做"!

  • 请注意,本文内容源自机器翻译,可能存在语法或其它翻译错误,仅供参考。如需获取准确内容,请参阅链接中的英语原文或自行翻译。

    你好、Jim

    根据我的理解、当您提到动态电流调节时、您是 指恒定电流(CC)转换器吗?无论输入电压或输出电阻有何变化、输出电流都将保持恒定? 如果是这种情况、也许您可以参阅 此博客 、其中讨论了将现有恒压(CV)降压转换器转换为 CC/CV 降压转换器所需的外部反馈网络电路。  

    我之前没有尝试过将 MCU 注入到稳压器反馈路径中、但如果您要在 FB 节点上输入 PWM 滤波器、我会担心控制环路响应。 FB 对噪声很敏感(因此 PWM 滤波器是合理的)、但滤波器可能会在系统中造成一些不稳定。 我建议保持 TI.com 上提供的 LM61440EVM 以测试您的应用。 这样、您就可以从一个已知良好的电路板开始、该电路板针对适当的调节进行了优化、并且您可以使用所需的外部电路。   

    此致、

    Jimmy  

  • 请注意,本文内容源自机器翻译,可能存在语法或其它翻译错误,仅供参考。如需获取准确内容,请参阅链接中的英语原文或自行翻译。

    你好、Jimmy、

    感谢您的响应!我确实计划将此器件用作恒流稳压器。 您共享的链接很棒、尽管它仍然是为固定恒流目标而设计的、而我计划调整电流以关闭单独的温度调节控制环路。

    负载是热电元件、实际上不会很快变化。 有一些特性随温度变化、但最大的稳压变化将是我的微控制器命令目标电流变化。

    似乎我们对将 PWM 信号注入反馈路径有着类似的顾虑、实际上我有一个想法、就是分解滤波器级、这可能会使默认模拟反馈环路保持不间断。 我将抓取一个 EVM 并试用它。

    感谢您的帮助、

    Jim

  • 请注意,本文内容源自机器翻译,可能存在语法或其它翻译错误,仅供参考。如需获取准确内容,请参阅链接中的英语原文或自行翻译。

    您好、Jim、

    感谢您对应用的反馈和解释。 您似乎都已准备好后续步骤来测试您的电路。  

    因此、我现在将关闭该线程。 如果您对 LM61440有任何器件级问题、请随时回复此主题、并重新打开以进行进一步讨论。

    感谢您使用 E2E 论坛!  

    此致、

    Jimmy