This thread has been locked.

If you have a related question, please click the "Ask a related question" button in the top right corner. The newly created question will be automatically linked to this question.

[参考译文] ISO5852S:FLT 引脚问题。

Guru**** 2538930 points


请注意,本文内容源自机器翻译,可能存在语法或其它翻译错误,仅供参考。如需获取准确内容,请参阅链接中的英语原文或自行翻译。

https://e2e.ti.com/support/power-management-group/power-management/f/power-management-forum/940338/iso5852s-flt-pin-problem

器件型号:ISO5852S

你(们)好 这是 Seoultech 的 Jaehon Kim。

在开发3级 SRC (串联谐振转换器)期间、栅极驱动继续发生故障。

我想问您一个问题。

拓扑:3级 SRC

开关:C2M0045170D [CREE/1700V SiC MOSFET]* 2并联

当转换器的输出电压超过1kV 时、栅极 IC 发送 FLT 信号。 但 SiC 的 VDS 和 Vgs 波形非常好。

之后、FLT、GND1和 IN+引脚连接到栅极 IC 内部。

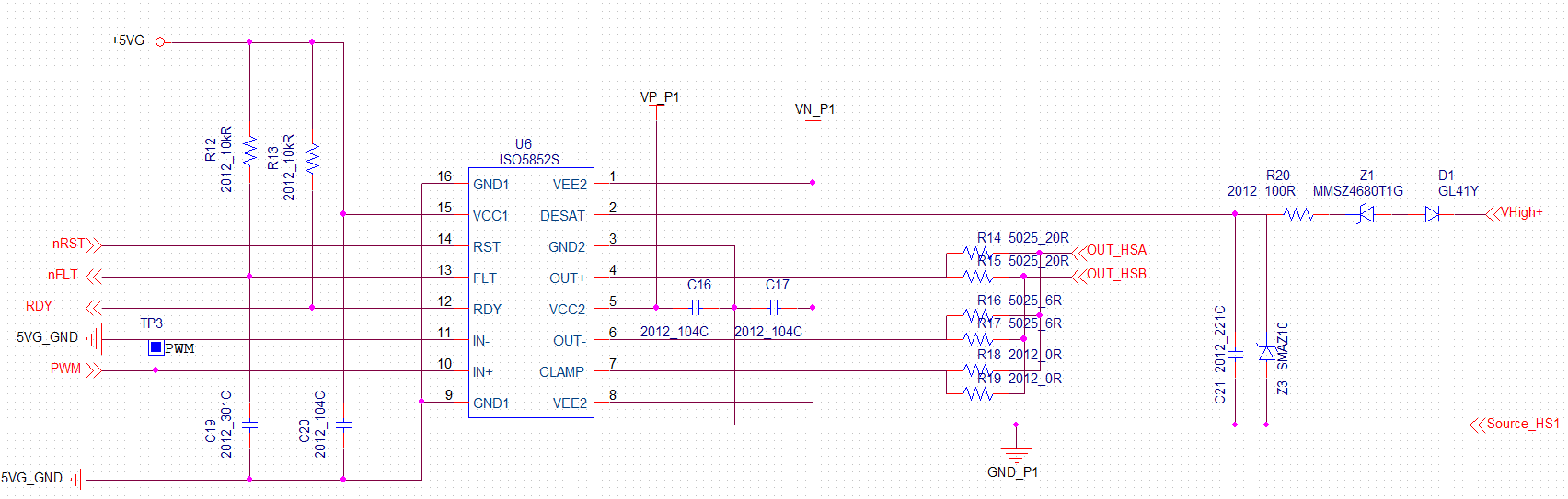
我附加了栅极驱动原理图、请提供建议。

如果您需要任何其他信息、请咨询。

谢谢。

  • 请注意,本文内容源自机器翻译,可能存在语法或其它翻译错误,仅供参考。如需获取准确内容,请参阅链接中的英语原文或自行翻译。

  • 请注意,本文内容源自机器翻译,可能存在语法或其它翻译错误,仅供参考。如需获取准确内容,请参阅链接中的英语原文或自行翻译。

    尊敬的 Jaehoon:

    欢迎使用 E2E!

    我看到你们关于同一主题的两篇相同文章。 其中一个必须是重复的。 我将关闭此主题、并回复您的其他帖子。

    此致、

    Andy Robles