This thread has been locked.

If you have a related question, please click the "Ask a related question" button in the top right corner. The newly created question will be automatically linked to this question.

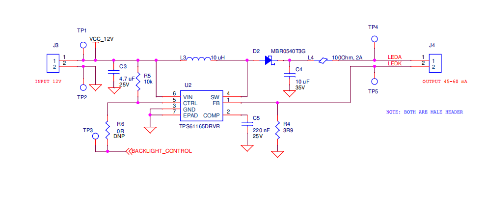
[参考译文] TPS61165:电路未对电压进行升压。

Guru**** 2756835 points
请注意,本文内容源自机器翻译,可能存在语法或其它翻译错误,仅供参考。如需获取准确内容,请参阅链接中的英语原文或自行翻译。

https://e2e.ti.com/support/power-management-group/power-management/f/power-management-forum/938430/tps61165-circuit-is-not-boost-the-voltage

器件型号:TPS61165

您好!

我设计了18个电流为50mA 的 LED (6个串联、3个组并联)。 但当我为电路通电时、它不会升压电压(输出12V、因为它是输入)。 我需要16.5V 至19V 的升压电压。

我分享了我的原理图供您参考。

请让我解决这个问题。

  • 请注意,本文内容源自机器翻译,可能存在语法或其它翻译错误,仅供参考。如需获取准确内容,请参阅链接中的英语原文或自行翻译。

    您好!

    LED 的正向电压如何?  

    BR、

    Robin

  • 请注意,本文内容源自机器翻译,可能存在语法或其它翻译错误,仅供参考。如需获取准确内容,请参阅链接中的英语原文或自行翻译。

    HII、

    LED 的正向电压约为2.7V

  • 请注意,本文内容源自机器翻译,可能存在语法或其它翻译错误,仅供参考。如需获取准确内容,请参阅链接中的英语原文或自行翻译。

    您好!

    好的。 您是否介意提供 SW 的波形、电感器电流、Vout 和 Iout?

    BR、

    Robin

  • 请注意,本文内容源自机器翻译,可能存在语法或其它翻译错误,仅供参考。如需获取准确内容,请参阅链接中的英语原文或自行翻译。

    HII、

    我 没有提供 SW 的波形。 电感器的电流为0A、Vout=11.9V、Iout=0A。(其中 Vin=12V)

  • 请注意,本文内容源自机器翻译,可能存在语法或其它翻译错误,仅供参考。如需获取准确内容,请参阅链接中的英语原文或自行翻译。

    您好!

    如果没有这些波形、很难找到电路问题。 您是否想进行测量以进行分析?

    此外、请确保 CTRL 引脚电压较高且没有开路 LED。

    BR、

    Robin