This thread has been locked.

If you have a related question, please click the "Ask a related question" button in the top right corner. The newly created question will be automatically linked to this question.

[参考译文] BQ24075-Q1:6mV 输出 RMS 噪声似乎很高

Guru**** 2514665 points
Other Parts Discussed in Thread: BQ24075

请注意,本文内容源自机器翻译,可能存在语法或其它翻译错误,仅供参考。如需获取准确内容,请参阅链接中的英语原文或自行翻译。

https://e2e.ti.com/support/power-management-group/power-management/f/power-management-forum/938485/bq24075-q1-6-mv-output-rms-noise-seems-high

器件型号:BQ24075-Q1
主题中讨论的其他器件:BQ24075

您好!

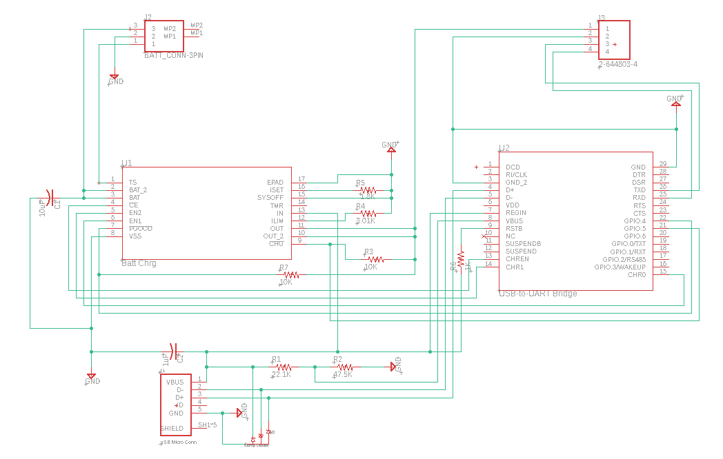
我将此器件与 N2102 USB-TO-UART 配合使用、为我们正在开发的仪器生成充电器/通信板。 原理图如下所示。 当我在 Keithley 2281S 精密直流电源和电池仿真器供电的情况下测量 BQ24075上的噪声时、我会测量~6mV RMS 的噪声。 在由电池供电而不是 PS 供电的器件的情况下、会得到< 1mV RMS 噪声。 下面包括了范围捕获、以提供其他上下文。

此外、我有点惊讶、因为该器件应该提供5.5VDC 的输出电压。 我在连接到 USB 时测量输出电压为4.2VDC、 而在连接到电池时仅测量3.99VDC 并下降。

Patrick

  • 请注意,本文内容源自机器翻译,可能存在语法或其它翻译错误,仅供参考。如需获取准确内容,请参阅链接中的英语原文或自行翻译。

    您好!

    如果您将 USB 电压用作输入、则应该达到大约5V。

    进行测量时是否有任何负载?

    您是否尝试更换 IC。

  • 请注意,本文内容源自机器翻译,可能存在语法或其它翻译错误,仅供参考。如需获取准确内容,请参阅链接中的英语原文或自行翻译。

    Raheem、您好!

    感谢您的回答。 将设备插入计算机的 USB 端口并进行电池充电(电池电流为-77.7mA)后、输出为4.2VDC。 无论电源(USB 端口、USB 充电器或电池)如何、我都希望该器件输出稳定的5.5VDC 电压。 负载是一个50W 250欧姆电阻器。 使用50W 10欧姆电阻作为负载时、输出电压为3.2VDC。

    对噪音有什么看法?

    我无法更改电路板上的器件。 我有一个评估板、如果您希望我查看它的话。 您是否看到原理图实现有任何问题?

    感谢你的帮助。

    Patrick

  • 请注意,本文内容源自机器翻译,可能存在语法或其它翻译错误,仅供参考。如需获取准确内容,请参阅链接中的英语原文或自行翻译。

    您好!

    如果输入电压大于5.5V、器件将仅输出5.5V 电压。 否则、器件将仅用作开关。 器件不是升压转换器。

    在输出负载较重的情况下、电池将对输出进行补充、输出电压将降至 VBAT 电压。

    如果您向输入和输出引脚添加更多电容、您是否仍能看到噪声?