This thread has been locked.

If you have a related question, please click the "Ask a related question" button in the top right corner. The newly created question will be automatically linked to this question.

[参考译文] BQ24610:bq24610

Guru**** 2409780 points
Other Parts Discussed in Thread: BQ24610

请注意,本文内容源自机器翻译,可能存在语法或其它翻译错误,仅供参考。如需获取准确内容,请参阅链接中的英语原文或自行翻译。

https://e2e.ti.com/support/power-management-group/power-management/f/power-management-forum/938288/bq24610-bq24610

器件型号:BQ24610

您好、先生、

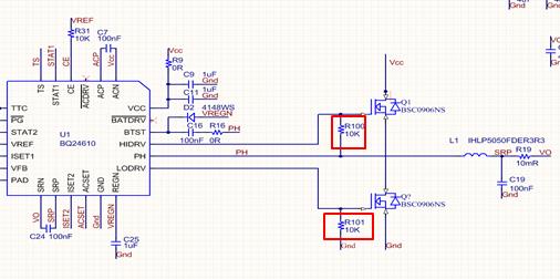
对于 bq24610原理图、我是否知道在 Q1/Q2 GS 中输入10K 欧姆是否合理? Q1至 PH 具有10千欧电阻器有风险吗?

另外、MOSFET 过热、我们测量 Q1 (高侧)和 Q2 (低侧)波形、如下所示、它看起来具有一些"osc"。 效果"。 您是否知道如何减少它?

谢谢、Ian。

  • 请注意,本文内容源自机器翻译,可能存在语法或其它翻译错误,仅供参考。如需获取准确内容,请参阅链接中的英语原文或自行翻译。

    尊敬的 Ian:

      HIDRV、LODRV 和 PH 上的这种振荡是由布局设计引起的。 使用 HIDRV、LODRV 走线的时间越长、栅极驱动损耗以及振铃越大、从而导致功率耗散增加、因为高频环路面积(HSFET、HSFET、LSFET 和返回 IC 的接地回路漏极处的电容)太大。 您可以通过添加与低侧 MOSFET (PH 到 GND)并联的 RC 缓冲器电路来减小一点。

    您是否在栅源极之间使用电阻器来防止自导通? 需要进行计算、以确保较长的关断时间不会干扰内置死区时间。 我认为添加该电阻器不是很有用、也会导致功率耗散增加。