This thread has been locked.

If you have a related question, please click the "Ask a related question" button in the top right corner. The newly created question will be automatically linked to this question.

[参考译文] BQ25570:输出电流问题

Guru**** 2756835 points

Other Parts Discussed in Thread: BQ25570

请注意,本文内容源自机器翻译,可能存在语法或其它翻译错误,仅供参考。如需获取准确内容,请参阅链接中的英语原文或自行翻译。

https://e2e.ti.com/support/power-management-group/power-management/f/power-management-forum/946434/bq25570-output-current-issue

器件型号:BQ25570

大家好、

在我们的一个应用中、我们使用的是 BQ25570 IC、根据数据表、最大充电电流为110mA、但充电电流非常小
@5V 太阳能95k lux 输入仅获得约15.65mA 的电流。我们使用3.7V、9000mAh 可充电锂离子电池进行测试、请向我们提出建议
如何获得最大电流。 随附的原理图供您参考。

  • 请注意,本文内容源自机器翻译,可能存在语法或其它翻译错误,仅供参考。如需获取准确内容,请参阅链接中的英语原文或自行翻译。

    您好、Shivu、

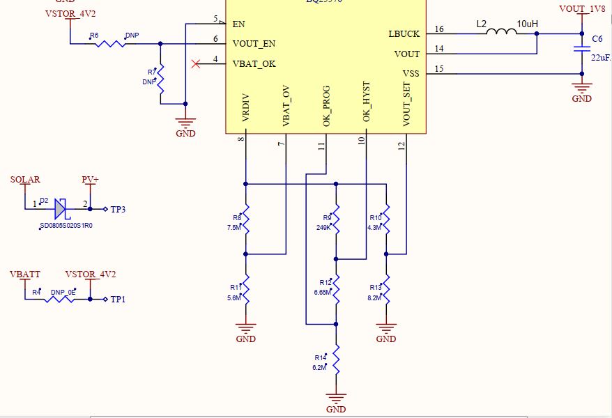
    首先、您的面板是提供5V 还是其 MPP 小于5V?  我无法看到 VOC_SAMP 电阻器的值。  无论采用何种 VMPP、VBAT_OV 设置都必须高于该值、因为这只是一个升压充电器。  如果 VMPP 高于 VBAT_OV、则充电器将在 VIN_DC 上打开一个下拉电阻器、以防止电池板对存储元件进行过压。  

    如果这不是问题、则可以使用功率平衡来估算最大充电电流: Efficiency =(VBAT_OV*ICHG)/(VMPP*IINavg)。  您可以从 INavg 开始、它是电池板短路电流的较低者、也可以是充电器230mA 峰值电感器电流(IL)的1/2。  数据表中提供了效率图  

    此充电器是一种非连续模式 PFM 充电器。  上述1/2 ILPEAK 假设仅在充电 占空比为50%(即 VBAT_OV = 2xVMPP)时有效、以便电感器电流成为完美的三角形、并且太阳能电池板的阻抗相对较低。  如果电池板为高阻抗、 电感器电流脉冲跳跃、正如您在下面的数据表波形中以深蓝色看到的那样。  为了获得最大充电电流、这些电流脉冲每次都应达到230mA 的典型值、并且它们之间没有空格。

    此致、

    Jeff

  • 请注意,本文内容源自机器翻译,可能存在语法或其它翻译错误,仅供参考。如需获取准确内容,请参阅链接中的英语原文或自行翻译。

     尊敬的 Jeff F:

    感谢您的回复,是的太阳能 电池板将提供5V 电压,VOC 超过 5V 电压。  根据我们测试的输入,但结果相同,最大充电电流不会超过32mA @95k lux。
    在低电压下进行测试时,电流也不会发生太大变化,与以前一样。 Vstore 点、我们将获得预期结果、但电流将保持不变。 这是电池问题吗? 请推荐 使用电池进行测试。  

     谢谢,  

    Shivu  

  • 请注意,本文内容源自机器翻译,可能存在语法或其它翻译错误,仅供参考。如需获取准确内容,请参阅链接中的英语原文或自行翻译。

    您好、Shivu、

    您的电阻器正在设置 VMPP = 0.7V 和 VBAT_OV=4.4V。  如果您的太阳能电池板的 VoC=5V、那么我预计它的 MPP 接近80%*5V=4.0V。 使用功率平衡时,最大输出为0.7V*115mA*0.8 = 64mW。  充电器 LBOOST 和 VIN_DC 节点是否与我之前发布的节点类似?

    此致、

    Jeff

  • 请注意,本文内容源自机器翻译,可能存在语法或其它翻译错误,仅供参考。如需获取准确内容,请参阅链接中的英语原文或自行翻译。

    尊敬的 Jeff:

    LBOOST 和 VIN_DC 的波形与上一篇文章中的波形相同。 如果 VIN_DC 小于2V、 那么 VSTORE 时我们也得到4.1V、但电流会更小、因此请检查原理图一次、并建议解决方案为我们的应用获取最大电流。

    如下图所示  

    LBOOST 的 VOLT/DIV 为5V   

     Vin_DC 的 VOLT/DIV 为2V  

    谢谢、

    Shivu

  • 请注意,本文内容源自机器翻译,可能存在语法或其它翻译错误,仅供参考。如需获取准确内容,请参阅链接中的英语原文或自行翻译。

    您好、Shivu、

    您的电池板的 MPP 是什么?  VOC_SAMP 电阻器将其设置为0.7V。  如果 它实际上是 VOC*0.8=5.0V*0.8=4.0V,那么这些电阻器需要改变。  目前、MPP 为0.7V 时、您将受到输入功率的限制: 效率= Po/Pi =(VBAT_OV*ISTOR)/(VMPP*IINavg)。  如果 INavg 处于芯片的最大值= 115mA、则最大输出电流( 不现实的100%效率) 小于0.7V*115mA/4.4V = 18mA。  即使您将 MPP 设置为5V*80%=4.0V, 效率为90%,0.9*4.4*115mA/4.0V =0.94mA 是可能的最大输出电流,假设 面板输出阻抗最佳,这可能不 会发生。

    我建议使用以下链接中的电子表格调整 VOC_SAMP 电阻器的大小、以匹配面板的 MPP:

    此致、

    Jeff