Other Parts Discussed in Thread: UCD90320, TPS568215
主题中讨论的其他器件: TPS568215
1.启用裕量调节(高电平或低电平)时是否能提供稳压器输出波形?
2.以下是 当裕量设置为高电平时、我捕获的1.2V 输出波形、1.2V 偏移。 有很多尖峰(过冲和下冲)是否正常?
3.1.2V 也反馈回了电流引脚、 是否有任何方法可以校准或偏移电流引脚?
如下面第二张照片所示、我在 1.2V ( 范围为1.236V ~ 1.164V)下设置了+/- 3%的高裕度和低裕度。 不过、您可以看到实际测量值超出规格 (1.25V > 1.236V)。
这似乎不正确、您能否解释1.2V 裕度高为何超过+3%?
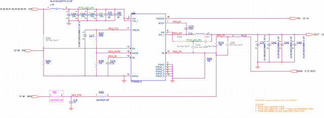
电源 附加了裕度调节电路的电源轨1.2V 原理图



许志明



