主题中讨论的其他器件:BQ24074、
您好!
(6V/500mA 太阳能电池板)
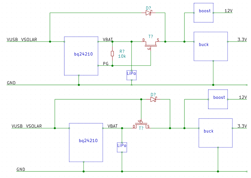
在我看到的许多电源路径中、电池线路上有一个 P-MOSFET、其栅极连接到 Vin、后跟一个二极管。
1) 1)是否可以使用 N-MOSFET 代替栅极连接到 PG 并上拉至 Vbat (并保持二极管不变)?
由于此电路的主要目标是正确终止充电、并且在电池充满电时(充电电流被禁用时)也使用太阳能、
2) 2)瞬态负载高达100mA (无线电)时会发生什么情况? 和1000mA (电磁阀)?
3) 3)如果我在电池跟踪模式下插入 USB 而不是太阳能、最大电流设置为600mA、会发生什么情况?
4)考虑到前面的几点、我是否应该不使用电源路径? (并且在充电周期之间始终使用电池)
祝你度过美好的一天

