主题中讨论的其他器件:BQ500212A
您好!
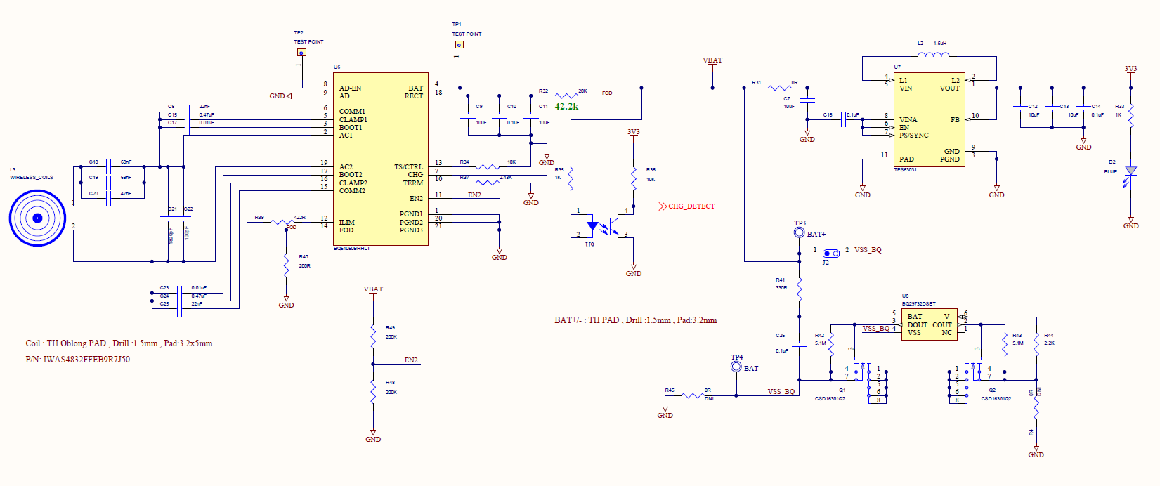
A 具有使用基于数据表的 BQ51050BRHLT 的设计板。
下方所示的电路原理图。
当我将线圈 PCB 放置 在 Dock 无线充电器 上(距离约1mm)时、Dock 无法检测到我的 PCB
我已检查 VBAT 是否为4.2V (该电芯的 I 电压、而不是 BAT 引脚的电压)
我已经检查 EN2 = 4.2V = VBAT (我只焊接 R49、不焊接 R48)。
我已经检查了一段时间、但在我的设计上没有发现问题。
那么、是否有人可以检查并告诉我原因、为什么我的设计无法运行。
感谢您的支持。

