This thread has been locked.

If you have a related question, please click the "Ask a related question" button in the top right corner. The newly created question will be automatically linked to this question.

[参考译文] LMR62014:有助于提高效率

Guru**** 2530160 points


请注意,本文内容源自机器翻译,可能存在语法或其它翻译错误,仅供参考。如需获取准确内容,请参阅链接中的英语原文或自行翻译。

https://e2e.ti.com/support/power-management-group/power-management/f/power-management-forum/773565/lmr62014-help-getting-higher-efficiency

器件型号:LMR62014

您好!

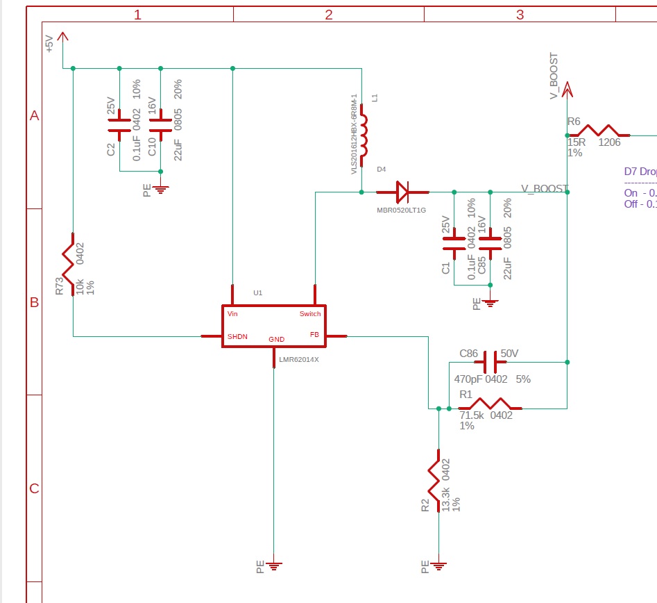
我将 LMR62014x 升压 IC 用于我的产品中的升压 SMPS。  电池充电的平均负载为250mA、产品的附加负载为50mA。  我还可能具有另一个 LED 和一些模拟电子器件的小负载(~10mA 左右)。  我打算使用此部件将 USB 5V 升压至8.5V、以运行电池充电电路和我的产品电子产品。  这将产生小于300mA 的总负载。  当我在工作台上测试所有这一切时、一切都正常、但我从5V 电源汲取的电流略高于0.5A。  众所周知、USB 2.0不能支持超过0.5A 的电流、因此我需要降低电流。  我想知道我是否可以做任何事情来提高升压电源的效率。  有人对我有任何建议吗?  随附了升压电路原理图的屏幕截图。

  • 请注意,本文内容源自机器翻译,可能存在语法或其它翻译错误,仅供参考。如需获取准确内容,请参阅链接中的英语原文或自行翻译。
    Robbie 您好!

    总负载电流为300mA、Vo 为8.5V。 假设效率为100%。 输入电流为8.5*0.3/5=0.51A、高于 USB2.0电流限制。 因此、无法为此应用选择升压转换器。
    您能否减小 Vout 值或负载电流?
  • 请注意,本文内容源自机器翻译,可能存在语法或其它翻译错误,仅供参考。如需获取准确内容,请参阅链接中的英语原文或自行翻译。

    您好、Zack、

    你是对的。  很抱歉、我忽略了这一点。  我一直在寻找任何效率改进。  

    是的、我可以通过减小充电电流来降低负载、该电流是系统中最大的电流负载。  这完全由我决定、我的目标是调节充电电流以满足 USB 规格0.5A 限制。   

    我将尝试使用更小的电感器进行实验、也要使用~1uH。

    感谢您花时间帮助我!