This thread has been locked.

If you have a related question, please click the "Ask a related question" button in the top right corner. The newly created question will be automatically linked to this question.

[参考译文] UCC27712:高压/低压接地

Guru**** 2528530 points
Other Parts Discussed in Thread: UCC27712, UCC21520

请注意,本文内容源自机器翻译,可能存在语法或其它翻译错误,仅供参考。如需获取准确内容,请参阅链接中的英语原文或自行翻译。

https://e2e.ti.com/support/power-management-group/power-management/f/power-management-forum/796067/ucc27712-high-voltage-low-voltage-grounds

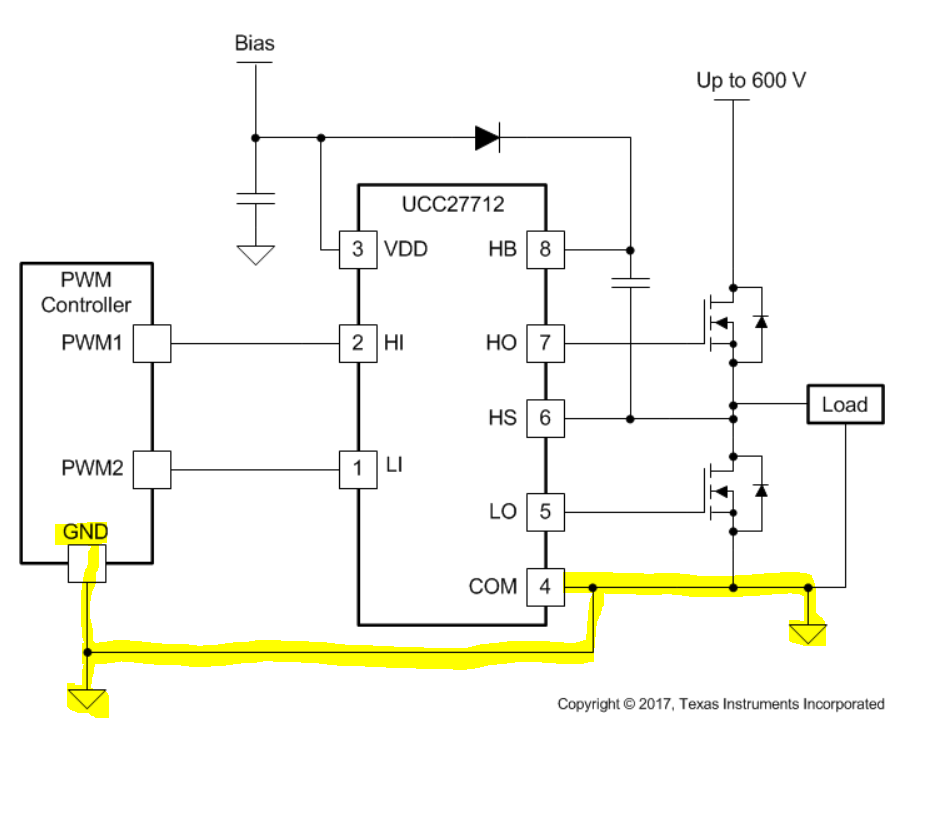
器件型号:UCC27712
主题中讨论的其他器件: UCC21520

您好!

我有一位客户使用该部件、总线电压为几百伏。 他们担心将非常高的电压组件与低压器件连接到同一接地。 这实际上是损坏的来源吗? 我看到它是典型应用图的一部分、因此我假设它不是一个巨大的红色标记。

通常是否需要采取任何措施来隔离或隔离这些接地? 我们的隔离式栅极驱动器无法支持几百伏的电压。

是否有任何建议、或者我们是否努力解决非问题? 任何见解都值得赞赏!

此致、
Ryan B.

  • 请注意,本文内容源自机器翻译,可能存在语法或其它翻译错误,仅供参考。如需获取准确内容,请参阅链接中的英语原文或自行翻译。

    您好、Ryan、

    感谢您关注 UCC27712。 UCC27712等高压半桥驱动器用于许多不同的应用、包括电源转换和电机驱动、其中提供栅极驱动信号的控制器以与动力总成接地相同的接地端为基准。 例如、许多电源控制器位于初级侧、其接地基准与动力总成相同、反馈信号与次级侧隔离。

    如果客户需要与控制器进行电隔离、则动力传动系统接地参考隔离式驱动器可以提供此隔离功能、并具有 高达5.7kV 的增强型安全隔离额定值、例如 UCC21520。 TI 拥有各种双通道和单通道隔离式驱动器、可提供基本和增强型安全隔离等级。 只需在 ypur 浏览器中键入 ti.com/gatedrivers、即可转到 TI 栅极驱动器主页。

    请告诉我这是否回答了您的问题、或者您可以在此主题上发布其他问题。

    此致

    Richard Herring