This thread has been locked.

If you have a related question, please click the "Ask a related question" button in the top right corner. The newly created question will be automatically linked to this question.

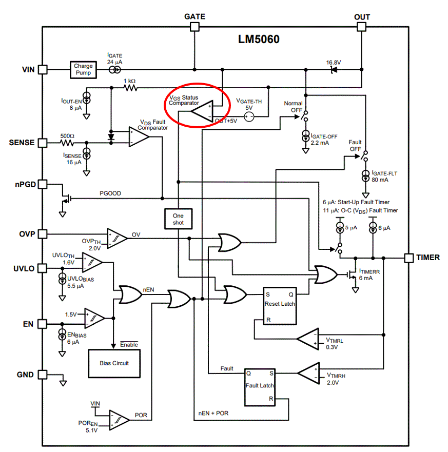
[参考译文] LM5060-Q1:VGS 状态比较器

Guru**** 2531980 points


请注意,本文内容源自机器翻译,可能存在语法或其它翻译错误,仅供参考。如需获取准确内容,请参阅链接中的英语原文或自行翻译。

https://e2e.ti.com/support/power-management-group/power-management/f/power-management-forum/842774/lm5060-q1-vgs-status-comparator

器件型号:LM5060-Q1

您好!

根据我们客户的测量结果、当栅极引脚电压的斜坡速度较慢时会产生噪声。
噪声会传播到 OUT 和计时器引脚。  
那么、我对该 IC 的内部比较器有疑问。



问题1. 该比较器是否具有迟滞?
问题2. 如果栅极引脚电压长时间约为 VGS (5V)、是否有理由增大噪声?

我想向客户展示测量波形、您能通过电子邮件进行讨论吗?

此致、
YUto Sakai

  • 请注意,本文内容源自机器翻译,可能存在语法或其它翻译错误,仅供参考。如需获取准确内容,请参阅链接中的英语原文或自行翻译。

    您好、 Sakai-San、

    我已向您发送了我的电子邮件 ID。 请向我发送测试波形和原理图的电子邮件。

    BR、Rakesh

  • 请注意,本文内容源自机器翻译,可能存在语法或其它翻译错误,仅供参考。如需获取准确内容,请参阅链接中的英语原文或自行翻译。

    您好、 Sakai-San、

    通过电子邮件收到详细信息。

    我将通过电子邮件跟进。

    BR、Rakesh