This thread has been locked.

If you have a related question, please click the "Ask a related question" button in the top right corner. The newly created question will be automatically linked to this question.

[参考译文] UCC28742:UCC28742

Guru**** 2510095 points
Other Parts Discussed in Thread: UCC28742

请注意,本文内容源自机器翻译,可能存在语法或其它翻译错误,仅供参考。如需获取准确内容,请参阅链接中的英语原文或自行翻译。

https://e2e.ti.com/support/power-management-group/power-management/f/power-management-forum/835985/ucc28742-ucc28742

器件型号:UCC28742

您好!

我使用 UCC28742来驱动外部 MOS。 为了单独测试它、我施加了25V 的 VDD、CS 4V 和 VS 4V。 但 DRV 引脚上没有脉冲。 请给出建议

此致、

Phrutvi

  • 请注意,本文内容源自机器翻译,可能存在语法或其它翻译错误,仅供参考。如需获取准确内容,请参阅链接中的英语原文或自行翻译。

    Phrutvi

    您看到的是预期的结果。  VS 和 CS 引脚都需要在开关周期中更改输入。

    对于 VS 引脚、您需要一个信号、如 UCC8742数据表中的图10和11 (第13页和第14页)所示。  VS 引脚在整个开关周期的多个实例中检测电压、因此不能使用固定的直流值。

    对于 CS 引脚、您需要具有锯齿波形。  UCC28742是一款电流模式 PWM 控制器、因此您需要使用锯齿波形来生成 PWM 信号。

    在外部生成两个波形并不简单、因此我们不建议像这样运行 UCC28742开环。  如果您希望使用有效的设计来快速测量不同的 FET、我们建议您使用我们的 EVM http://www.ti.com/tool/UCC28742EVM-001

    此致、

    Eric

  • 请注意,本文内容源自机器翻译,可能存在语法或其它翻译错误,仅供参考。如需获取准确内容,请参阅链接中的英语原文或自行翻译。

    Eric、

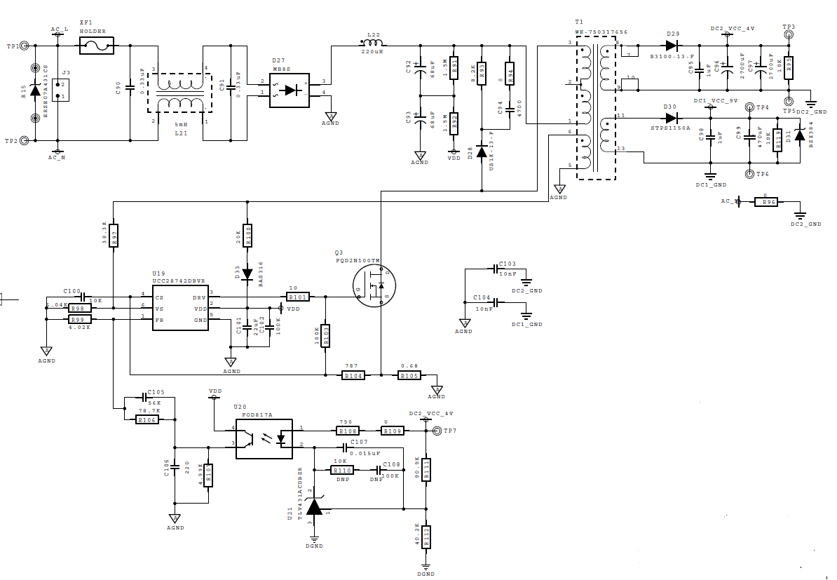
    请使用 UCC28742查找随附的原理图。 即使我施加交流电、我也不会获得脉冲。 已请求实物帮助

  • 请注意,本文内容源自机器翻译,可能存在语法或其它翻译错误,仅供参考。如需获取准确内容,请参阅链接中的英语原文或自行翻译。

    Phrutvi

    您是否有启动电阻器?  我在您的原理图中看不到一个。  该电阻器在 UCC28742数据表中称为"RSTR"。  为了使 UCC28742启动、需要在高压直流总线和 VDD 之间连接一个电阻器、以提供涓流充电、从而将 VDD 充电至 UVLO 开启阈值。  如果您没有、则您的设计将无法启动。

    随着您继续进行此设计、我建议您查看此 PSR 反激式控制器的调试应用手册指南。  虽然 UCC28742是一款 SSR 反激式器 件、但它使用与本文档中总结的器件相同的基极控制、因此针对未出现输出电压的问题的调试技术适用于该器件以及 www.ti.com/.../slua783.pdf。

    我还建议您使用我们的 Excel 设计计算器 http://www.ti.com/lit/zip/sluc652 来验证所有其他组件值是否正确。   

    此致、

    Eric

     

  • 请注意,本文内容源自机器翻译,可能存在语法或其它翻译错误,仅供参考。如需获取准确内容,请参阅链接中的英语原文或自行翻译。

    Eric、

    R91和 R92是启动电阻器(每个1.5M)。 但连接 R91、R92、C92和 C93的结点是否会造成问题? 根据数据表设计、导线不应介于两者之间。 请建议。

    此致、

    Phrutvi

  • 请注意,本文内容源自机器翻译,可能存在语法或其它翻译错误,仅供参考。如需获取准确内容,请参阅链接中的英语原文或自行翻译。

    Phrutvi

    感谢您对此进行重点介绍。   

    UCC28742的启动方式是、这些电阻器会对 VDD 进行涓流充电、直到电气特性中的 UVLO 开启(VVDD (on) VDD 开启阈值)典型值为21.6V。  一旦达到该电压、UCC28742就会发送3个 PWM 脉冲并检查是否存在任何故障事件。  如果发生故障、则会关闭、否则会开始运行。  数据表的第7.3.6节(第19页)对此进行了详细介绍。

    如果您从未看到 UCC28742的任何 PWM 脉冲、则可能无法为 VDD 充电至足够高的电平。  我建议您验证 VDD 的充电电压是否高达21.6V。  如果情况并非如此、则可能需要调整涓流充电电路、以确保有足够的电流为 VDD 充电或移除 VDD 上的任何额外潜在负载。

    一旦您启动 UCC28742、如果您仅看到3个 PWM 脉冲、则会触发故障情况。  数据表的第7.3.7节(第20页)说明了 UCC28742测量的所有故障条件。  您将需要确保启动时没有这些触发器。

    此致、

    Eric

  • 请注意,本文内容源自机器翻译,可能存在语法或其它翻译错误,仅供参考。如需获取准确内容,请参阅链接中的英语原文或自行翻译。

    Eric、

    在上电期间、我们仅观察1个 PWM 脉冲而不是3个脉冲。 同样的原因有哪些?

  • 请注意,本文内容源自机器翻译,可能存在语法或其它翻译错误,仅供参考。如需获取准确内容,请参阅链接中的英语原文或自行翻译。

    Prahlad

    在数据表的第7.3.7节(第20页)中、在1个 PWM 脉冲后可能导致关断的故障包括 CS 引脚对地短路、 VS 引脚和器件内部 OTP。  还可能发生 的情况是、VDD 电容器放电可能低于 VVDD (off) VDD 关断阈值。

    此致、

    Eric

  • 请注意,本文内容源自机器翻译,可能存在语法或其它翻译错误,仅供参考。如需获取准确内容,请参阅链接中的英语原文或自行翻译。

    Eric、

    CS 引脚对地短路:我检查了 CS 引脚、没有对地短路。 CS 引脚与0.01uF 电容相连。

    VS 引脚:根据原理图、由分压器连接的 VS 引脚、较高侧为38.3k、较低侧为6.04k。 即使我卸载了电阻器并检查了电阻。 但电阻值相同。

    器件内部 OTP:IC 的温度绝对不超过165摄氏度

    还可能发生 的情况是、VDD 电容器放电可能低于 VVDD (off) VDD 关断阈值。

    >您能不能对此进行详细解释。  

    在电桥之后、我们得到187V、并针对110V 的输入交流电压进行增大。 但理想情况下、我们应该是157V。 在变压器的辅助引脚上、我们得到的最大电压为10V、而开发板显示的最大电压为18.8V。

    请给出建议。

    --

    Phrutvi

  • 请注意,本文内容源自机器翻译,可能存在语法或其它翻译错误,仅供参考。如需获取准确内容,请参阅链接中的英语原文或自行翻译。

    Phrutvi

    在第一个 PWM 脉冲期间、CS 引脚上的电压必须在 5us 内超过电气特性 VCST (min)最小 CS 阈值电压(190mV 典型值)。 请测量 CS 上的电压以确保发生这种情况。  如果不发生这种情况、故障关断将阻止 UCC28742启动。  如果电压未达到 VCST (min)、请验证 R104和 C100是否正常、并且布局或组件中没有任何内容会阻止 CS 引脚电压在5us 内超过 VCST (min)。  如果一切正常、则稍微增大 R105值、以便 在前5us 内超过 VCST (min)。

    如果这不能解决您的启动问题、请检查 VDD 电压。  启动期间、VCC 电容器 C101和 C102上的能量用于打开 FET。  这会导致 VDD 上的电压降低。  如果它降低到 低于电气特性 VVDD (OFF)、VDD 关断阈值(典型值7.80V)、UCC28742将关闭并进入自动重启。 我们建议您在启动期间探测 VDD 电压、如果 VDD 电压降至 VVDD (off)以下、则这可能会导致问题。  如果这是原因、则可能是由于电容不良而无法保持足够的电荷或电容离 UCC28742 VDD 和 GND 引脚太远的布局错误导致的。

    如果您在测试两项后仍对此设计有疑问、请发送电子邮件至 wefaraci@ti.com

    此致、

    Eric