This thread has been locked.

If you have a related question, please click the "Ask a related question" button in the top right corner. The newly created question will be automatically linked to this question.

[参考译文] TPS62095:SW 引脚上的电压(交流、小于100ns)规格

Guru**** 2510095 points
Other Parts Discussed in Thread: TPS62085, TPS62095

请注意,本文内容源自机器翻译,可能存在语法或其它翻译错误,仅供参考。如需获取准确内容,请参阅链接中的英语原文或自行翻译。

https://e2e.ti.com/support/power-management-group/power-management/f/power-management-forum/837470/tps62095-voltage-at-sw-pin-ac-less-than-100ns-specification

器件型号:TPS62095
主题中讨论的其他器件:TPS62085

您好!

我们测量了以下波形、

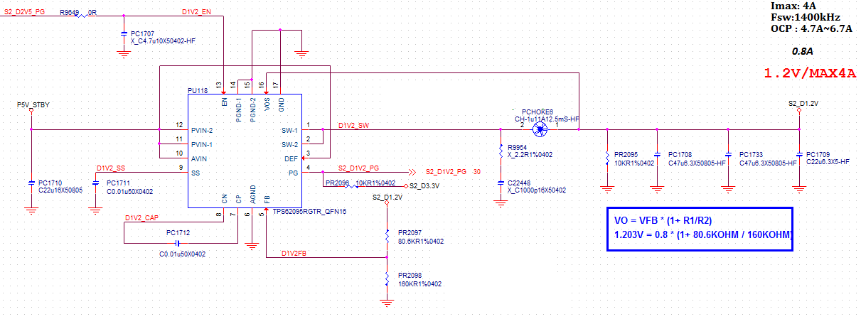
原理图如下所示

我们知道 SW 引脚的规格为-0.3至 VIN+0.3、如下所示、基于此、我们将说波形发生故障。  

但在 TPS62085的其他规格中、它注意  到以下(交流、小于100ns)规格、  

我们想知道、TPS62095是否也有类似 的标准?  

  • 请注意,本文内容源自机器翻译,可能存在语法或其它翻译错误,仅供参考。如需获取准确内容,请参阅链接中的英语原文或自行翻译。

    您好 Darren、

    感谢您的留言。 您答对了、在这方面、TPS62095与 TPS62085具有相同的标准。

    我们最初发布了应用手册 、了解软件手册的绝对最大额定值 、之后添加了您提到的新数据表的注释。  

    希望此应用手册可以解答您有关测量波形的问题。

    请告诉我、如果我可以在以后的这个问题上进一步帮助您。

    谢谢、此致、

    Britta

  • 请注意,本文内容源自机器翻译,可能存在语法或其它翻译错误,仅供参考。如需获取准确内容,请参阅链接中的英语原文或自行翻译。

    您好、Britta、

    感谢您的回复、如果您的团队更新 了 TPS62095规范、请通知我们。 )

  • 请注意,本文内容源自机器翻译,可能存在语法或其它翻译错误,仅供参考。如需获取准确内容,请参阅链接中的英语原文或自行翻译。

    您好 Darren、

    不用客气。

    您可以使用"通知我"按钮随时了解对数据表所做的任何更改。

    此致、

    Britta

  • 请注意,本文内容源自机器翻译,可能存在语法或其它翻译错误,仅供参考。如需获取准确内容,请参阅链接中的英语原文或自行翻译。

    您好、Britta、

    谢谢、很好地了解"通知我"功能。