This thread has been locked.

If you have a related question, please click the "Ask a related question" button in the top right corner. The newly created question will be automatically linked to this question.

[参考译文] TPS53318:负载插入后的断电行为

Guru**** 2502205 points
Other Parts Discussed in Thread: TPS53318

请注意,本文内容源自机器翻译,可能存在语法或其它翻译错误,仅供参考。如需获取准确内容,请参阅链接中的英语原文或自行翻译。

https://e2e.ti.com/support/power-management-group/power-management/f/power-management-forum/792562/tps53318-power-outage-behavior-since-load-plug-in

器件型号:TPS53318

大家好、团队、

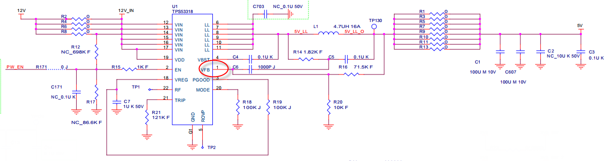
我的客户使用 TPS53318为 USB 端口供电。 TPS53318的原理图如下所示。  

当负载插入时、将出现断电行为。 VFB 波形如下所示。

RD 怀疑触发 TPS53318的 OVP。 有人对此提出建议吗? 谢谢。

此致、

  • 请注意,本文内容源自机器翻译,可能存在语法或其它翻译错误,仅供参考。如需获取准确内容,请参阅链接中的英语原文或自行翻译。


    您是否将5V 输出直接连接到 USB 端口? 您可能需要一个限流 USB 配电开关或 TPS53318输出与 USB 端口之间的其他接口。 通过将 USB 器件直接插入 TPS53318输出、有可能导致 OCP 或其他有害行为。