This thread has been locked.

If you have a related question, please click the "Ask a related question" button in the top right corner. The newly created question will be automatically linked to this question.

[参考译文] LM2678:宽范围输出应用不稳定性/压降

Guru**** 2505085 points
Other Parts Discussed in Thread: LM2678

请注意,本文内容源自机器翻译,可能存在语法或其它翻译错误,仅供参考。如需获取准确内容,请参阅链接中的英语原文或自行翻译。

https://e2e.ti.com/support/power-management-group/power-management/f/power-management-forum/792142/lm2678-wide-range-output-application-unstability-voltage-drop

器件型号:LM2678

您好!

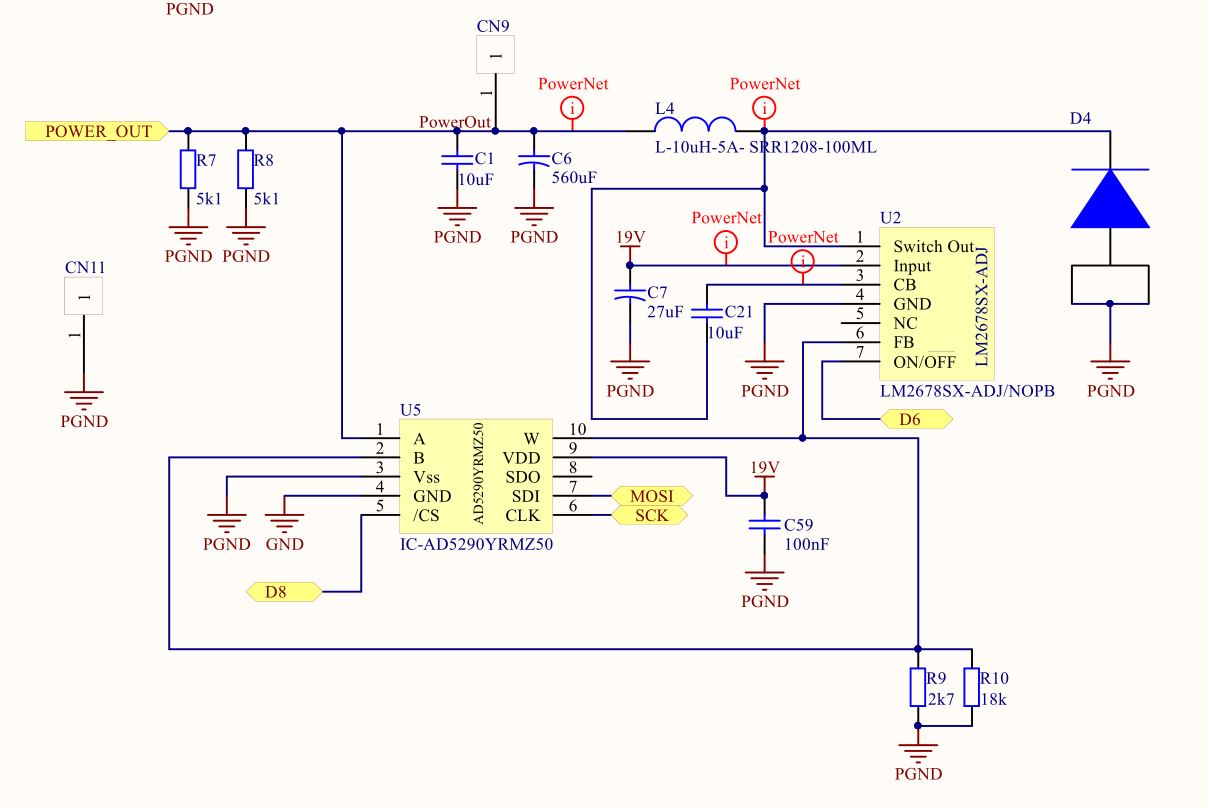
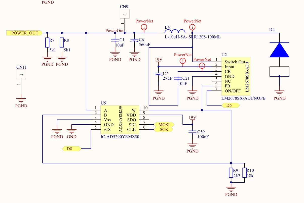
我正在使用 LM2678设计功率级、其中:

输入电压:19V
VOUT_MIN:2V
VOUT_max:16V
输出电流:5A。

问题:在4欧姆负载下、我发现它不能超过大约7V (1.75A 输出)。 在8欧姆负载下、该限值在大约10V 时出现 负载较轻(16 Ω)时工作正常。

半解决方案:我发现 Samuel Jaffe 建议将输入电容增加到尽可能靠近开关(输入和 GND 引脚)的位置。 (e2e.ti.com/.../699199)
我尝试添加1uF 陶瓷电容器和10uF 陶瓷电容器。 首先焊接在引脚上、然后再焊接到更便于制造的位置。 所有案例都以相同的方式提供帮助。
10V 上有新的限制(4 Ω 负载= 2.5A 输出)。 此外、如果功率级针对更高的电压进行接通(Rfeedback)配置、则会实现正确的操作。 问题是在运行时电压上升(改变 Rfeedback)。 然后失去跟踪并降至10V。

详细信息:我正在使用 SPI 可配置电阻器。 C59采用 Vin 连接到开关的方式、因此将 FEed19V 滤波到两个 IC。

查找架构、简洁的布局、附加的大写布局。

任何建议/建议都将得到真正接受。
提前感谢。

Tom

  • 请注意,本文内容源自机器翻译,可能存在语法或其它翻译错误,仅供参考。如需获取准确内容,请参阅链接中的英语原文或自行翻译。

  • 请注意,本文内容源自机器翻译,可能存在语法或其它翻译错误,仅供参考。如需获取准确内容,请参阅链接中的英语原文或自行翻译。

    Tomas、

    我建议 移除数字电位器并评估5A @ 16V。 以下是如何在 PCB 上实现相同的。

    您共享的布局有一些问题,需要解决。  

    1.降压转换器的输入电容放置对于最大限度地减少输入高 di/dt 环路非常重要。 查看如何在数据表中给出的示例布局中实现相同的功能:

    如您所见,旁路电容器在 Vin 和 GND 端子之间的位置如何接近,整流二极管阳极接近电容器返回路径(GND)。 这可最大限度地减少关键输入 di/dt 环路。  

    2.其他关键环路是高 dv/dt 输出环路,需要最小化:

    您可以订购 EVM 并对其执行评估,评估完成后,请遵循应用 PCB 上的 EVM 布局。  

    ----阿姆布雷什