This thread has been locked.

If you have a related question, please click the "Ask a related question" button in the top right corner. The newly created question will be automatically linked to this question.

[参考译文] 电源管理论坛

Guru**** 2515395 points
Other Parts Discussed in Thread: BQ24123, BQ25883, BQ25886, BQ25887, BQ25882

请注意,本文内容源自机器翻译,可能存在语法或其它翻译错误,仅供参考。如需获取准确内容,请参阅链接中的英语原文或自行翻译。

https://e2e.ti.com/support/power-management-group/power-management/f/power-management-forum/789466/power-management-forum

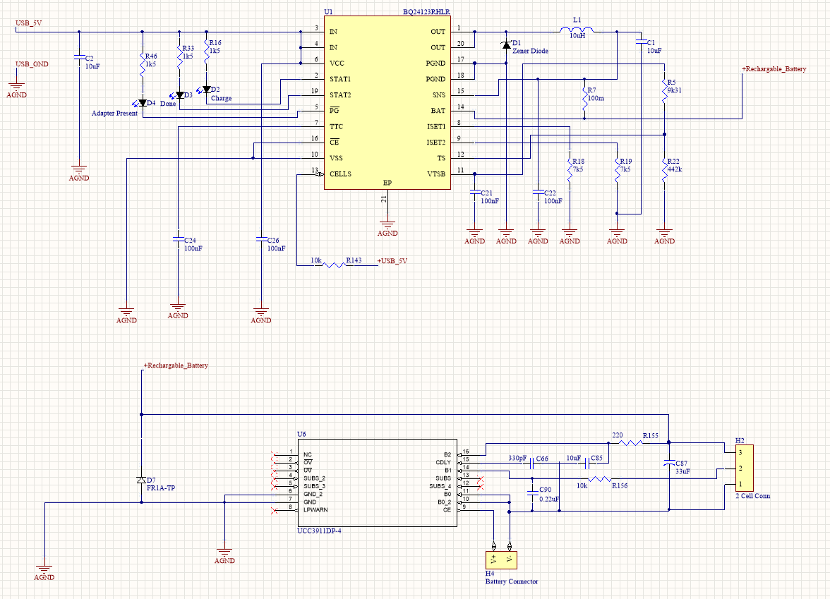
器件型号:BQ24123
主题中讨论的其他器件: BQ25883BQ25886BQ25887BQ25882

您好!

我已经设计了一个电路设计、用于通过具有过充保护功能的 USB 5V 输入为2节串联锂离子电池充电。 您可以检查设计吗?

谢谢

  

  • 请注意,本文内容源自机器翻译,可能存在语法或其它翻译错误,仅供参考。如需获取准确内容,请参阅链接中的英语原文或自行翻译。
    您好、Alpaslan、

    BQ24123是一款基于降压转换器的充电器、这意味着它需要一个高于8.4V 完全充电电池电压的输入电压。 此充电器无法将2节串联电池完全充电至8.4V。 TI 最近发布了 BQ25883、这是一款 I2C 控制型升压充电器、可满足您的需求。

    此致、
    Jeff
  • 请注意,本文内容源自机器翻译,可能存在语法或其它翻译错误,仅供参考。如需获取准确内容,请参阅链接中的英语原文或自行翻译。
    您好、Alpaslan、

    BQ25883的独立版本为 BQ25886。 它的预览版正在网上等待发布、最终版将在夏季发布。

    此致、
    Jeff
  • 请注意,本文内容源自机器翻译,可能存在语法或其它翻译错误,仅供参考。如需获取准确内容,请参阅链接中的英语原文或自行翻译。

    尊敬的 Jeff:

    感谢您的回复! 实际上、我通过连接3.7V 两节串联电池提供7.4V 电压。 BQ25883能否为两节串行电池充电?

    谢谢、

  • 请注意,本文内容源自机器翻译,可能存在语法或其它翻译错误,仅供参考。如需获取准确内容,请参阅链接中的英语原文或自行翻译。
    尊敬的 Jeff:

    由于具有电池平衡功能、您对 BQ25887有什么看法?

    谢谢
  • 请注意,本文内容源自机器翻译,可能存在语法或其它翻译错误,仅供参考。如需获取准确内容,请参阅链接中的英语原文或自行翻译。
    Alpaslan、

    这是另一个选项。 BQ25882/3/7的功能都需要具有 I2C 的主机处理器。

    此致、
    Jeff
  • 请注意,本文内容源自机器翻译,可能存在语法或其它翻译错误,仅供参考。如需获取准确内容,请参阅链接中的英语原文或自行翻译。
    如果没有 I2C 通信、它无法通过电池充电?
  • 请注意,本文内容源自机器翻译,可能存在语法或其它翻译错误,仅供参考。如需获取准确内容,请参阅链接中的英语原文或自行翻译。
    Alpaslan、

    根据数据表中的 I2C 寄存器表、充电器以寄存器中的默认设置运行。 如果这些设置适用于您的应用、则可以使用充电器。

    此致、
    Jeff
  • 请注意,本文内容源自机器翻译,可能存在语法或其它翻译错误,仅供参考。如需获取准确内容,请参阅链接中的英语原文或自行翻译。
    这可能对我的第一次应用很困难、但我稍后会尝试。 我现在将保留 BQ2413、并使用8.4V 充电。 您对采用 UCC3911的电池保护部件有何看法?
  • 请注意,本文内容源自机器翻译,可能存在语法或其它翻译错误,仅供参考。如需获取准确内容,请参阅链接中的英语原文或自行翻译。
    您好、Alpaslan、

    遗憾的是、我不支持 UCC3911。 我建议您提交一个包含该器件型号的新帖子。

    此致、
    Jeff