This thread has been locked.

If you have a related question, please click the "Ask a related question" button in the top right corner. The newly created question will be automatically linked to this question.

[参考译文] BQ25895M:BQ25895M IC 的设计审阅和默认模式设置、主机模式设置

Guru**** 2526700 points
Other Parts Discussed in Thread: BQ25895M

请注意,本文内容源自机器翻译,可能存在语法或其它翻译错误,仅供参考。如需获取准确内容,请参阅链接中的英语原文或自行翻译。

https://e2e.ti.com/support/power-management-group/power-management/f/power-management-forum/860267/bq25895m-design-review-and-default-mode-settings-host-mode-settings-for-bq25895m-ic

器件型号:BQ25895M

您好、社区

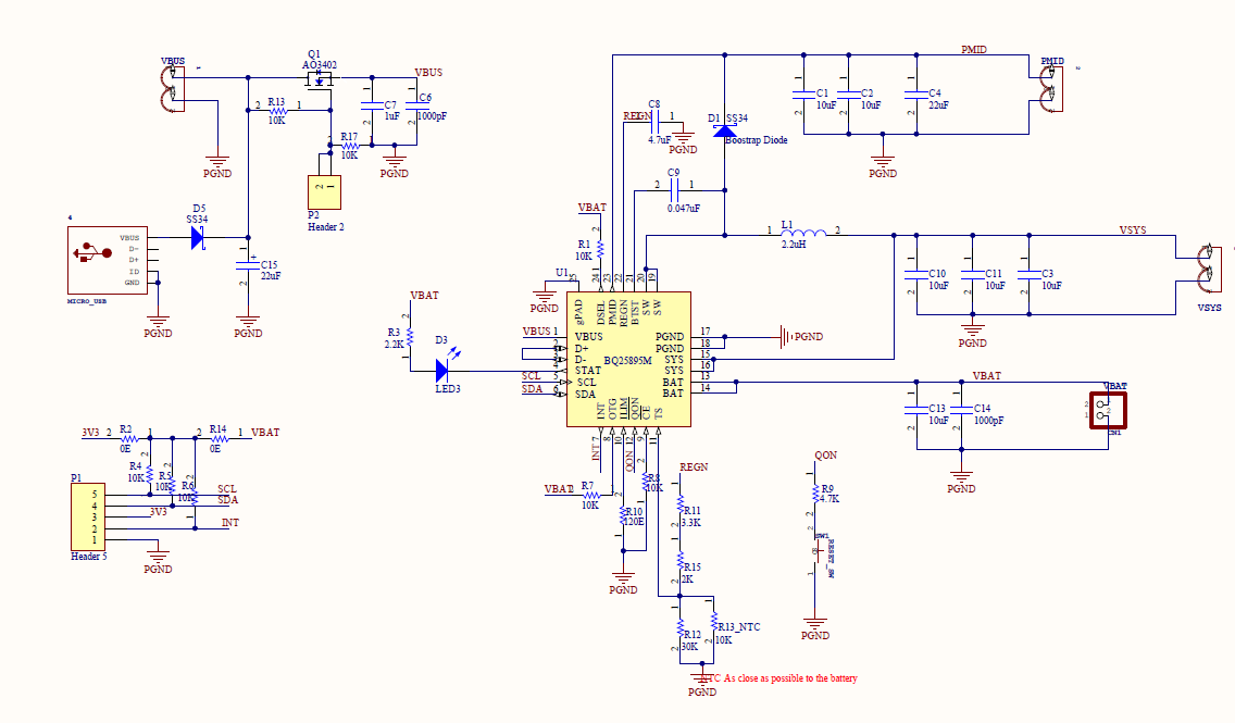
我正在为使用 BQ25895M IC 的一个项目制作电源部分。 我不使用主机模式。

在默认模式下、Vbat 和 VSYS 输出应为4.2V、升压模式下的 PMID 电压为5.1V。

当我使用 DMM 升压模式进行测量时、电压为4.8V、Vbat 为1.7V、VSYS 为2V。

电源 由 LM2576-5V、3A 提供、TS 引脚具有10K 分压器。  

我在该设计中使用2层 PCB。

您可以查看我的设计吗? 并建议为什么输出电压不是默认值。

如何使 IC 也在主机模式下工作?

谢谢、此致、

Nikunj Panchani

  • 请注意,本文内容源自机器翻译,可能存在语法或其它翻译错误,仅供参考。如需获取准确内容,请参阅链接中的英语原文或自行翻译。

    您好 Nikunj、

    我在原理图中没有看到明显的错误。  我假设您提到的 TS 引脚分压器从 REGN 到 TS 为10kohm、然后从 TS 到 GND 为10kohm、没有其他连接到 TS?

    充电器可在升压模式或降压充电模式下运行、但不能同时运行。  在施加 VBUS 的降压充电模式下、V (SYS)=更大[V (BAT 或 MINSYS=3.5V 默认值)且 V (BAT)充电至4.35V。 在降压充电模式中,V (PMID)=V (VBUS)-IBUS*RDSonQ1。  为了使 OTG 升压模式自动打开并将 PMID 调节为5.1V、必须移除 VBUS 电压、并且必须有一个电压大于3.0V 的电池为反向运行的降压转换器作为升压转换器供电。

    此致、
    Jeff   

  • 请注意,本文内容源自机器翻译,可能存在语法或其它翻译错误,仅供参考。如需获取准确内容,请参阅链接中的英语原文或自行翻译。

    尊敬的 Jeff:

    感谢您的回复。

     正如您所说的"我假设您提到的 TS 引脚分压器在 REGN 至 TS 之间为10kohm、在 TS 至 GND 之间为另一个10kohm、没有其他任何器件连接到 TS"、这与我的 PCB 上的配置相同。

    我从数据表中将其计算出来、根据您所说 、降压和升压模式不能同时工作、但仍然存在一个困惑、如果我将 VBUS 连接到5V、那么我确实会在 PMID 引脚上获得相同的电压、 那么、我可以说 Q1 (RBFET)在施加 VBUS 时开启了吗? 是真的吗?  

    我的 VBAT 为3.6V、如果我在不应用 VBUS 的情况下使用升压模式、我将获得3.8V 的电压。

    此外、根据默认配置、我没有获得正确的 VBUS 和 VSYS。

    谢谢、此致、

    Nikunj

  • 请注意,本文内容源自机器翻译,可能存在语法或其它翻译错误,仅供参考。如需获取准确内容,请参阅链接中的英语原文或自行翻译。

    您好 Nikunj、

    是的、当 VBUS 升至 UVLO 阈值以上时、充电器内部 FET Q1打开。

    关于升压模式下的 V (PMID)=3.8V、您在 PMID 上的负载是多少?  借助从 SW 到 PMID 的二极管、升压转换器可为 PMID 提供高达3.1A 的输出电流。  在升压模式下、VBUS 应该接近于零。

    您的原理图中外部 Q1的用途是什么?  它是 NFET、因此需要大于 VSOURCE+Vth 的栅极驱动器才能导通。  我看不到一个升压电路来产生完全导通 FET 以向充电器提供5V 电压所需的栅极驱动。

    此致、

    Jeff

  • 请注意,本文内容源自机器翻译,可能存在语法或其它翻译错误,仅供参考。如需获取准确内容,请参阅链接中的英语原文或自行翻译。

    尊敬的 Jeff:

      外部 Q1的用途是根据应用需求启用和禁用升压模式。

    现在、我正在测试默认模式、因此使用跳线将接头2外部接地。 此外、R17不会放置在电路上。

    PMID 无负载。

    谢谢、

    Nikunj  

  • 请注意,本文内容源自机器翻译,可能存在语法或其它翻译错误,仅供参考。如需获取准确内容,请参阅链接中的英语原文或自行翻译。

    Nikunj、

    我看不到在充电模式或升压模式下如何开启 Q1。   NFET 的栅极驱动电压必须高于源极电压。  在升压模式下、升压转换器是否切换(SW 下的方波)?

    此致、

    Jeff

  • 请注意,本文内容源自机器翻译,可能存在语法或其它翻译错误,仅供参考。如需获取准确内容,请参阅链接中的英语原文或自行翻译。

    尊敬的 Jeff:

    Q1在测试中双通过、但好的是、在我点击以下链接后、充电器正常工作:

    https://www.bernebeer.nl/new-bq25895-breakout/

    我按照这一链接所示进行了分组讨论、接地垫也是最重要的!!!

    一切对我来说都很好。

    非常感谢 Jeff 的帮助。

    此致、

    Nikunj