This thread has been locked.

If you have a related question, please click the "Ask a related question" button in the top right corner. The newly created question will be automatically linked to this question.

[参考译文] LM3492:仅使用多个原型中的一个

Guru**** 2510735 points


请注意,本文内容源自机器翻译,可能存在语法或其它翻译错误,仅供参考。如需获取准确内容,请参阅链接中的英语原文或自行翻译。

https://e2e.ti.com/support/power-management-group/power-management/f/power-management-forum/830697/lm3492-only-working-one-of-multiple-prototypes

器件型号:LM3492

您好!

客户有以下问题:

"我们目前遇到了 LED 驱动器问题。 我们有几个与所附原理图相同的电路。 不幸的是、其中只有一个正常运行、而其他则变得非常热、但无法正常运行。 现在、我们不知道我们是否存在焊接问题、或者电路的尺寸是否处于边缘、这是一场赌博。

LED 灯串由4个和6个白光 LED 组成、通量电压为2.9V - 4.1V。

您能否查看随附的原理图?"

谢谢、

Franz

  • 请注意,本文内容源自机器翻译,可能存在语法或其它翻译错误,仅供参考。如需获取准确内容,请参阅链接中的英语原文或自行翻译。

    弗朗茨

    可以查看此内容的应用工程师将在下周初查看此内容。 请给我们几天时间。

    谢谢

    Sumeet

  • 请注意,本文内容源自机器翻译,可能存在语法或其它翻译错误,仅供参考。如需获取准确内容,请参阅链接中的英语原文或自行翻译。

    您好、Sumeet、

    谢谢你。 以下是有关此问题的更新:

    "我们仍然在电路上工作、能够进一步限制误差模式。
    我们有二极管 D2的缺陷、我们将其替换为具有更高连续电流的另一种类型。

    现在、LED 驱动器会正确振动并提供正确的输出电压/输出电流。
    但是、电流消耗极高、因此我们只能运行模块大约10到20秒、而不会使组件沸腾。 在负载下、您还可以听到升压转换器发出的哔声。
    空闲模式下的电流消耗约为90mA、负载条件下(输出电流为100mA)超过500mA!

    反馈引脚在空闲状态下的电压为1.08V、在负载状态下为1.85V。
    引脚9 / IOUT2 (其中使用6个 LEDs/18V)处的电压在负载下约为600mV;在空闲状态下为2.8V、与数据表(ILED x 5 Ω)非常匹配。 输出电压也被调节至大约18V。

    在我看来、这些值都在目标范围内、但正如我说过的、仍然存在强烈变暖/电流消耗的问题。

    第二个电路(我们在同一电路板上有两个 LED 驱动器)相似、但并不那么糟糕。 负载下的电流消耗(100mA、只有一个 LED 灯串)约为200mA、不会变得很热、不会像第一个 LED 灯串那样发出很大的蜂鸣声。

    负载下的反馈电压仅为1.5V、空闲时的反馈电压仅为1.08V。 引脚9上的电压与另一个电路上的电压相同。'

    此致。

    Franz

  • 请注意,本文内容源自机器翻译,可能存在语法或其它翻译错误,仅供参考。如需获取准确内容,请参阅链接中的英语原文或自行翻译。

    弗朗茨

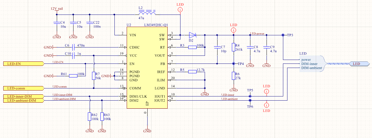
    为什么它在开关节点上显示"LED"(L2和 D2连接的位置)?  直接连接到 LED 负载。  这是不正确的。

    请发送运行中开关节点的一些波形、每个灯串中的 LED 电流和 VIN 引脚上的输入电压。

    谢谢。

    -JP

  • 请注意,本文内容源自机器翻译,可能存在语法或其它翻译错误,仅供参考。如需获取准确内容,请参阅链接中的英语原文或自行翻译。

    您好!

    这是 Sebastian,他是 Franz 的客户。

    我将回答您的问题:

    红色 LED 标签仅是 Altium 的网类标识符。 LED 连接在两个灯串的 Netlabels LED 电源和 LED 内部/LED 环境之间。

    台式电源的 VIN 为12V。

    连接节点 VIN、SW 和 VOUT 上的电压。 还连接了流经 LED 的其他电流、测量值与 LED 串联50欧姆。 我们将50欧姆与4个 LED 灯串串联、以在电流为100mA 时平衡4个和6个 LED 灯串之间的电压。

    LED 电流大约为每个灯串的96mA、这是我们所期望的。

    输入电压:

    软件:

    输出电压

    ILED

  • 请注意,本文内容源自机器翻译,可能存在语法或其它翻译错误,仅供参考。如需获取准确内容,请参阅链接中的英语原文或自行翻译。

    塞巴斯蒂安

    我很困惑查看您的波形。  如果在标称运行条件 下 Vin = 12V 且 Vout = 18V、则在理想情况下、升压转换器的占空比将为 D =(Vin-Vout)/Vout = 33%。 损耗的情况下、这可能会高达40%。  开关节点上的波形看起来是一个极低的占空比、这表示升压输出端的输出电压较低。  然后、观察开关节点电压的振幅(该值应为= Vout+One 二极管压降)、它看起来非常低(12.5V)。  这对于这个非常低的占空比是合理的、但与显示18V 的 Vout 波形不相关。 此外、Vout 波形的纹波似乎频率要低得多。  

    您是否同时获取了这些波形?

    -JP

  • 请注意,本文内容源自机器翻译,可能存在语法或其它翻译错误,仅供参考。如需获取准确内容,请参阅链接中的英语原文或自行翻译。

    尊敬的 James:

    我进行了一次新的测量、在该测量中、我完全同时获得了3个信号 Vin、SW 和 Vout、在示波器上使用3个探针进行了测量。

    我给您附加了一个 Excel 文件、希望该文件更易于阅读。

    占空比似乎在您提到的范围内、开关节点处的电压也大约比输出高一个二极管压降(1.1V)。

    e2e.ti.com/.../lm3492.xlsx

    我们还注意到二极管变得很热、IC 可能不是主要的热源。

    我们期望二极管电流与输入电流大致相同、在我们的配置中、该电流应约为300mA (VIN 12V、Vout 18V、ILED 100mA)。

    在什么情况下会导致二极管电流(大幅)超过该值?

    -Sebastian

  • 请注意,本文内容源自机器翻译,可能存在语法或其它翻译错误,仅供参考。如需获取准确内容,请参阅链接中的英语原文或自行翻译。

    我们进行了另一项测试、再次将二极管替换为更小的波束类型(6CWQ10FN)。该器件可支持高达3A 的连续电流、因此不需要该电流、因为输入电流应安全低于0.5A。

    现在稳压器似乎按预期工作、一切都保持凉爽。 如果您可以确认这一点(尽可能从范围内)、这将是很好的。

    现在、我们尝试弄清楚如何减少严重的过冲和下冲。

    我也不清楚为什么二极管在这个电路中看起来是个问题。 这可能是电压尖峰期间电流过大造成的吗?

    C1输出电压:~17.6V

    C2软件

    C3输入电压:~12V

    -Sebastian

  • 请注意,本文内容源自机器翻译,可能存在语法或其它翻译错误,仅供参考。如需获取准确内容,请参阅链接中的英语原文或自行翻译。

    已移至电子邮件。  闭合螺纹。