This thread has been locked.

If you have a related question, please click the "Ask a related question" button in the top right corner. The newly created question will be automatically linked to this question.

[参考译文] LP87702-Q1:电源管理论坛

Guru**** 2529560 points
Other Parts Discussed in Thread: AWR1843, LP87702

请注意,本文内容源自机器翻译,可能存在语法或其它翻译错误,仅供参考。如需获取准确内容,请参阅链接中的英语原文或自行翻译。

https://e2e.ti.com/support/power-management-group/power-management/f/power-management-forum/832394/lp87702-q1-power-management-forum

器件型号:LP87702-Q1
主题中讨论的其他器件:AWR1843LP87702

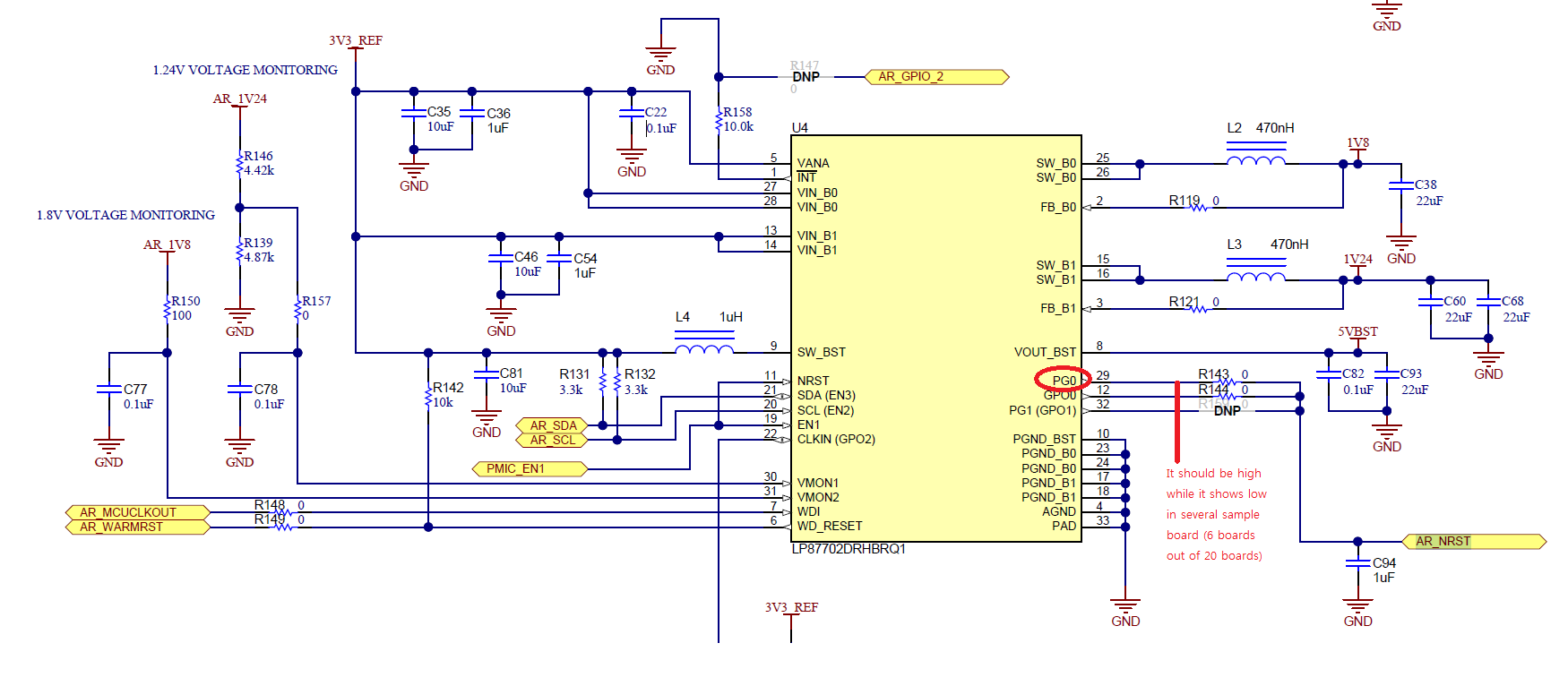
我们遇到了 PG0在毫米波参考电路中处于低电平的异常情况(awr1843参考电压)

我们不知道如何处理此问题以获得"PG0"高电平信号。 请指导 PG0的这些新功能。

  • 请注意,本文内容源自机器翻译,可能存在语法或其它翻译错误,仅供参考。如需获取准确内容,请参阅链接中的英语原文或自行翻译。

    您好、Chunghee、

    您能否检查 VANA 电压是否可用、BUCK0和 BUCK1 VOUT 电平是否正确。 在 LP87702DRHBRQ1器  件 PG0中、等到 VANA (3V3)、BUCK0 (1V8)和 BUCK1 (1V24)被置位、并且在该 PG0之后应该变为高电平状态。 此外、由于 PG0已设置为开漏、因此它应该具有上拉电阻器。

    图莫

  • 请注意,本文内容源自机器翻译,可能存在语法或其它翻译错误,仅供参考。如需获取准确内容,请参阅链接中的英语原文或自行翻译。

    20块电路板中只有4块电路板显示异常电压输出为1.66、而正常工作电路板显示为1.78。

    我们是否应该尝试用 新 的 LP87702DRHBRQ1替代 LP87702DRHBRQ1?

  • 请注意,本文内容源自机器翻译,可能存在语法或其它翻译错误,仅供参考。如需获取准确内容,请参阅链接中的英语原文或自行翻译。

    您好!

    如果您有16个具有相同设计的工作板和4个不具有相同设计的工作板、则 EVM 可能会出现制造问题。 您能否同时检查 BUCK0/1和升压输出电压、以查看问题是 LP87702焊接还是其他地方。 监控电压来自 AWR18x 器件滤波之后。 例如、在雷达器件中焊接不良、可能会获取电流、从而导致电压电平下降。

    图莫

  • 请注意,本文内容源自机器翻译,可能存在语法或其它翻译错误,仅供参考。如需获取准确内容,请参阅链接中的英语原文或自行翻译。

    如何检查 BUCK0 / 1和升压输出电压?

    我在原理图中找不到它。

  • 请注意,本文内容源自机器翻译,可能存在语法或其它翻译错误,仅供参考。如需获取准确内容,请参阅链接中的英语原文或自行翻译。

    您好、Chunghee、

    您可以从您在第一篇帖子中共享的原理图中看到它们。

    BUCK0 => SW_B0引脚=> VOUT 1.8V,输出电容 C38正极端子

    BUCK1 => SW_B1引脚=> VOUT 1.24V、输出电容 C60或 C68正极端子

    升压=> VOUT_BST 引脚=> VOUT 5V、输出电容 C93正极端子

    此外、请检查输入/输出电容器是否机械良好、如有可能、是否无裂纹

    图莫