请注意,本文内容源自机器翻译,可能存在语法或其它翻译错误,仅供参考。如需获取准确内容,请参阅链接中的英语原文或自行翻译。
器件型号:LMR33630-Q1 大家好、
我的客户在多个项目中使用了 LMR33630-Q1 (400kHz 版本)。
它们均适用于13.5V 至7.5V 的汽车照明应用。 负载不同、但所有负载均小于2A。 使用相同的 SCHS、但布局不同。
其中一个测试结果良好、而另两个测试结果有类似问题。
您可以看到下面的开关模式波形和一个问题板的电感器电流波形。 SW 频率约为44kHz、在 DCM 下工作。 负载电流约为900mA、这应使转换器在 CCM 下工作。 峰值电流约为2.26A。
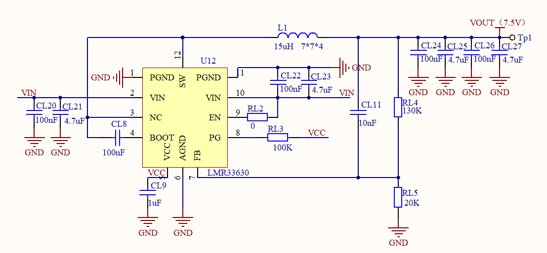
下面是 Sch. 输出电容器看起来太小、可能会导致稳定性问题。 但这个问题似乎是由不良布局造成的。
这是布局。
我测试 AGND 和 PGND 引脚之间的波形、如下所示。
并按如下所示放大。
您认为它是由不良布局造成的吗?
如果是、请提供一些建议并帮助解释这将使其在 DCM 下工作的原因。
如果不是、请提供一些建议以继续。
谢谢。
Robin





