This thread has been locked.

If you have a related question, please click the "Ask a related question" button in the top right corner. The newly created question will be automatically linked to this question.

[参考译文] TPS1663:TVS 和肖特基二极管

Guru**** 2540720 points


请注意,本文内容源自机器翻译,可能存在语法或其它翻译错误,仅供参考。如需获取准确内容,请参阅链接中的英语原文或自行翻译。

https://e2e.ti.com/support/power-management-group/power-management/f/power-management-forum/833943/tps1663-tvs-and-schottky-diode

器件型号:TPS1663

你(们)好

我的客户有疑问。

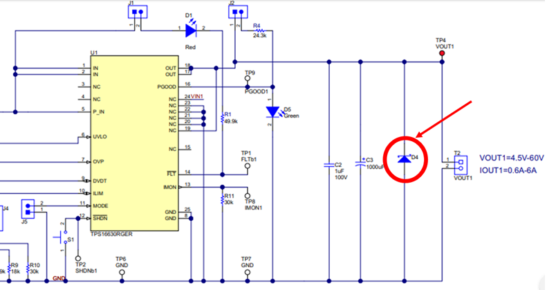
数据表图38中的"TS"和"肖特基二极管"。 如果我想安装它们、应该如何选择它们?
客户假定的规格如下。
VIN = 24V
Iout = max4A
COUT = 4400uF

如果 EVM 中使用的是60V @ 2A 产品、是否存在任何问题?

注意事项

T Kishi

  • 请注意,本文内容源自机器翻译,可能存在语法或其它翻译错误,仅供参考。如需获取准确内容,请参阅链接中的英语原文或自行翻译。

    您好 T Kishi、

    二极管 D4用于在器件发生过载或输出短路时关闭内部 FET、以防止负电压。 在正常工作条件下、二极管将不导通。 对于24V/4A 输出、可在输出端使用60V/2A 二极管(作为 D4)。

    对于输入 TVS 二极管、需要单向 TVS。 TVS 的规格由输入电源电压的瞬态决定。