This thread has been locked.

If you have a related question, please click the "Ask a related question" button in the top right corner. The newly created question will be automatically linked to this question.

[参考译文] TPS43060:器件不会升高电压、在启动时发出嘶嘶声、然后消失。

Guru**** 2394305 points


请注意,本文内容源自机器翻译,可能存在语法或其它翻译错误,仅供参考。如需获取准确内容,请参阅链接中的英语原文或自行翻译。

https://e2e.ti.com/support/power-management-group/power-management/f/power-management-forum/864958/tps43060-device-does-not-boost-the-voltage-makes-a-hissing-sound-on-startup-and-then-dies

器件型号:TPS43060

您好!

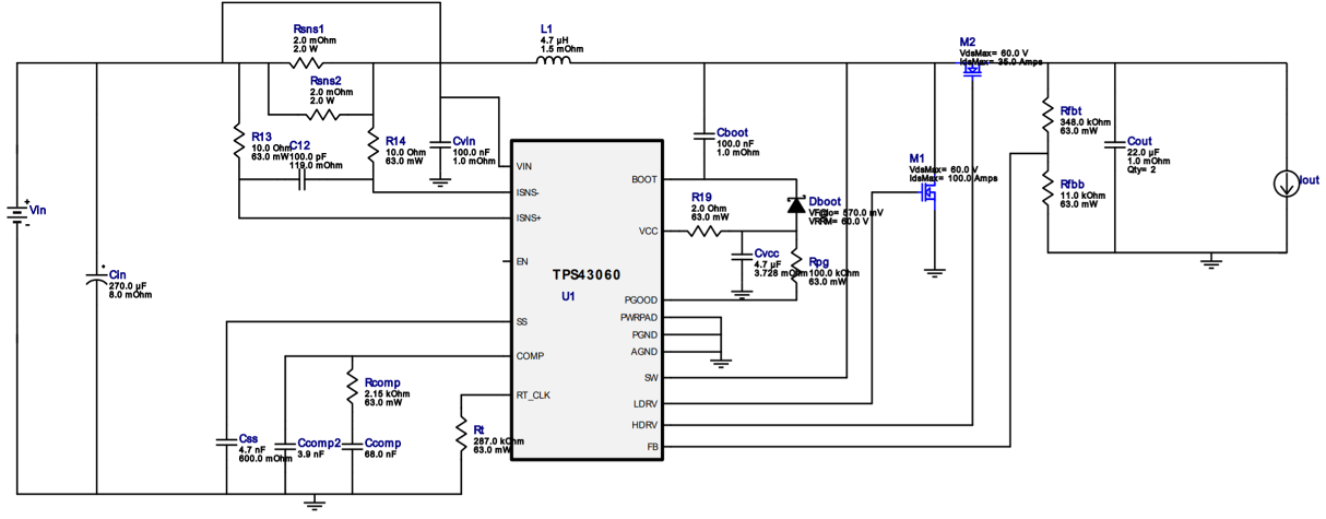
我正在评估一个设计、以800mA 的电流从5V 输入输出40V 电压。 原理图是使用 TI WebBench 设计器工具生成的。 我附加了相同的内容。

一旦电路板被提供输入,它就开始发出嘶嘶声,输出大约为2-3 V,然后 MOSFET 会发热,器件会死机,然后我才能执行任何其它测试。 我尝试移除了我所使用的额外模块上的 Rsns1和 Rsns2、并将整个组合替换为4m Ω、认为它可以通过减小电流来解决 MOSFET 发热问题-但是、这没有帮助、是的、它仍然很难解决。
我怀疑开关频率有问题、或者可能只是200kHz 主开关频率的谐波、这会发出这种嘶嘶声。 我想示波电感器上的信号并连接它、但是、为器件加电时间越长、它就会消失、我也无法损坏这个额外的电路板。 我实施了由 WebBench Designer 生成的设计(我已随附)、设计是否有任何问题? 还是其他问题?

  • 请注意,本文内容源自机器翻译,可能存在语法或其它翻译错误,仅供参考。如需获取准确内容,请参阅链接中的英语原文或自行翻译。

    您好!

    由于意外事件、我们的应用程序团队将在明天回来。

    感谢您的耐心等待。

    此致、

    Brian

  • 请注意,本文内容源自机器翻译,可能存在语法或其它翻译错误,仅供参考。如需获取准确内容,请参阅链接中的英语原文或自行翻译。

    正在等待您的回复:)

    谢谢、

    Rishabh

  • 请注意,本文内容源自机器翻译,可能存在语法或其它翻译错误,仅供参考。如需获取准确内容,请参阅链接中的英语原文或自行翻译。

    您好、Rishabh、

    请分享真实的原理图和布局。  

    调试电路时、请首先禁用升压并检查每个引脚的状态。 一旦所有状态均为良好、即可启用 IC。

  • 请注意,本文内容源自机器翻译,可能存在语法或其它翻译错误,仅供参考。如需获取准确内容,请参阅链接中的英语原文或自行翻译。

    您好 、Rishabh、

    很抱歉耽误你的时间。  您发布的原理图似乎是 Webench 生成的电路。  我知道您是根据它构建电路的、但我希望看到您自己的原理图版本、您用于设计 PCB。  我想看看在原理图转换过程中是否引入了任何错误。  

    谢谢、

    Youhao