This thread has been locked.

If you have a related question, please click the "Ask a related question" button in the top right corner. The newly created question will be automatically linked to this question.

[参考译文] TPS7A4001:TPS7A4001的输出电压间歇性下降。

Guru**** 2524550 points


请注意,本文内容源自机器翻译,可能存在语法或其它翻译错误,仅供参考。如需获取准确内容,请参阅链接中的英语原文或自行翻译。

https://e2e.ti.com/support/power-management-group/power-management/f/power-management-forum/831721/tps7a4001-intermittent-drop-in-output-voltage-of-tps7a4001

器件型号:TPS7A4001

线性稳压器输出间歇性骤降、不是周期性的。 我有47uF 的钽电容器@输出、该电容器高于调节所需的最小电容。 我有26V 直流输入、输出电压为14V (稳压器设置)、输出电流约为23mA、观察到输入电流、似乎间歇性地将输入电流变为零、 这告诉我、内部 MOSFET 正在关闭、导致线性稳压器输出电压从设定的14电平瞬时下降、下降不是周期性的、看起来像指数衰减/上升。

我的问题是、线性稳压器的输入电流为什么会变为零? 我测量了部件外壳温度、仅为30度 C、因此热限制可能不会导致这种行为。

请帮助我了解这种行为的存在原因。

  • 请注意,本文内容源自机器翻译,可能存在语法或其它翻译错误,仅供参考。如需获取准确内容,请参阅链接中的英语原文或自行翻译。

    你好,Pandu,

    听起来器件不会进入热关断状态。
    让我们尝试排除几个附加项目。
    当出现间歇行为时、您可以捕获输入电压和使能电压的高质量测量结果吗?
    高质量的测量将在示波器探针和接地路径中使用短环路区域。
    如果您有4个可用通道、那么也测量输入电流和输出电压会很有帮助。

    如果某种情况导致输入电压降至 UVLO 阈值以下、或某种情况导致使能电压降至禁用阈值以下、则线性稳压器将同时关闭。  即使是快速瞬态条件、也可能导致 LDO 跳闸。

    请回复这些测量结果、我们可以继续进行故障排除。
    我期待您的回复。

    谢谢、

    斯蒂芬

  • 请注意,本文内容源自机器翻译,可能存在语法或其它翻译错误,仅供参考。如需获取准确内容,请参阅链接中的英语原文或自行翻译。

    尊敬的 Stephen:

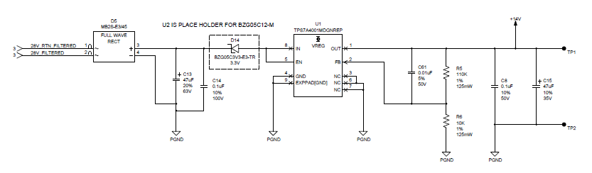
    已连接电路图、我如何在应用中使用线性稳压器。

    正如您询问我确实探测了输入电压和使能引脚电压(在本例中它们是相同的)、它们都几乎是直流电、并且具有到整流器的交流输入。 我确实在整流器输出之后直接施加了外部直流电(即@ C13)

     在这两种情况下都存在间歇行为。 为了确保负载电流小于50mA、我直接施加14V @线性稳压器的输出和负载电流仅为18mA。 在这种情况下、不应发生任何电流限制/热关断。

    有一个栅极驱动电路负载在14V 偏置上、其栅极驱动输出的开关频率为130kHz、具有5V 线性稳压器等其他恒定负载、旨在为您提供我在该稳压器上使用的负载。

    我无法从线性稳压器中了解这种行为。 输入电流变为零、输出电压最终开始下降、直至电流恢复。

    在电路和负载完全相同的另一 PS PBA 中,未观察到相同的行为,如上图所示。 第二个电路板仅在启动期间达到稳压电压、并立即降至12.23V、并且间歇性出现尖峰、在此尖峰期间、指数从12.23V 上升到13.2V、然后恢复到12.23V。 我不知道为什么线性稳压器无法稳压、并且两个电路板上的行为会有很大不同?我在线性稳压器的使用中是否存在任何基本错误?

    期待您对此有深入的了解。 感谢您的快速响应。

    谢谢

    潘杜

  • 请注意,本文内容源自机器翻译,可能存在语法或其它翻译错误,仅供参考。如需获取准确内容,请参阅链接中的英语原文或自行翻译。

    您好,Pandu,

    根据我的经验、我已经看到耦合到线性稳压器中的噪声会导致您所描述的问题。
    您有一个由该电源轨供电的栅极驱动器这一事实可能会给出一些提示。
    您能否在栅极驱动器的输出端添加一个串联栅极电阻器来减慢栅极驱动脉冲的上升沿?
    您能否确认栅极驱动器的去耦电容器非常靠近栅极驱动器 IC?


    您能否分享您的布局和布局?
    理想情况下、LDO 应使其接地端直接位于第2层的下方、用作屏蔽层、以防止 PWB 平面层之间不必要的电场耦合。  如果第2层不是 LDO 的接地端、则开关噪声可能会进入反馈引脚、然后由内部误差放大器的增益放大。  请记住、该噪声机制是电场耦合、这不同于传导 EMI、因此解决方案不一定相同。

    另一个尝试的想法是在测试时移除加速电容器 C61。
    如果附近存在高频噪声、电容器将充当低阻抗、并可能成为将噪声注入 LDO 反馈引脚的路径。

    请回复此数据和测试、我们可以继续进行故障排除。

    谢谢、

    斯蒂芬

  • 请注意,本文内容源自机器翻译,可能存在语法或其它翻译错误,仅供参考。如需获取准确内容,请参阅链接中的英语原文或自行翻译。

    尊敬的 Stephen:

    感谢您的建议。 问题似乎出在旁路电容器 C61、这会导致线性稳压器不稳定。 移除电容器可解决不稳定性问题、并且线性稳压器能够将@ μ F 的设定值调节为14V。 根据您的预期、似乎有噪声从旁路电容器耦合到线性稳压器的 FB 引脚。  

    我现在不打算将 C61用于该设计、因为它实际上并不能确保线性稳压器的稳定性、但我需要查看线性稳压器的瞬态响应以及在没有旁路电容器的情况下的电源中断期间的行为。

    再次感谢所有支持。

    潘杜