This thread has been locked.

If you have a related question, please click the "Ask a related question" button in the top right corner. The newly created question will be automatically linked to this question.

[参考译文] LP5030:能否单独设置硬件驱动端口的电流限制?

Guru**** 2515075 points
Other Parts Discussed in Thread: LP5030

请注意,本文内容源自机器翻译,可能存在语法或其它翻译错误,仅供参考。如需获取准确内容,请参阅链接中的英语原文或自行翻译。

https://e2e.ti.com/support/power-management-group/power-management/f/power-management-forum/862958/lp5030-can-i-set-current-limit-for-driving-port-by-hardware-individually

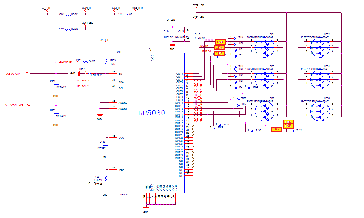
器件型号:LP5030

有一个 IREF 引脚可将电阻器接地以设置共模电流限制。

能否  通过硬件单独设置某些驱动端口的电流限制?

  • 请注意,本文内容源自机器翻译,可能存在语法或其它翻译错误,仅供参考。如需获取准确内容,请参阅链接中的英语原文或自行翻译。

    Poan、您好!

      您的意思是"我能否  通过硬件单独设置某些驱动端口的电流限制"? 连接到不同芯片的 IREF 引脚的电阻器可能不同。

       请提供更多信息和详细信息。

  • 请注意,本文内容源自机器翻译,可能存在语法或其它翻译错误,仅供参考。如需获取准确内容,请参阅链接中的英语原文或自行翻译。

    您好、Charles  

    感谢您的回复。

    我有一个项目针对六个 RGB LED 设计实施 LP5030。  由于亮度/亮度至关重要、我们需要始终将第一个和第六个 RGB LED 亮度降低25%、而不是其他 LED 亮度降低25%。

    除了固件控制、我们的团队要求我思考如何通过硬件方法实现、因为开发计划是这样的。

    现在我想...我想尝试在第1 /第6个 RGB LED 和 LP5030驱动端口之间的连接上连接一个电阻器。 会发生什么情况?

  • 请注意,本文内容源自机器翻译,可能存在语法或其它翻译错误,仅供参考。如需获取准确内容,请参阅链接中的英语原文或自行翻译。

    您好!

      请 提供原理图。

  • 请注意,本文内容源自机器翻译,可能存在语法或其它翻译错误,仅供参考。如需获取准确内容,请参阅链接中的英语原文或自行翻译。

    您好、Charles

    供参考

  • 请注意,本文内容源自机器翻译,可能存在语法或其它翻译错误,仅供参考。如需获取准确内容,请参阅链接中的英语原文或自行翻译。

    您好、Charles

    我测量了电路变化是否可以提高透镜亮度/亮度。 结果为正。 请参阅下面的数据、并评论我是否可以在 LP5030电路结构上实现该功能。

    对于原始电路(LED1和 LED6没有电阻器工具)、侧亮度比中间亮度更亮。

    在为 LED1和 LED6实施1K 欧姆电阻后,均匀性得到了改善,并且在不同的全局亮度设置下保持相同的均匀性。

  • 请注意,本文内容源自机器翻译,可能存在语法或其它翻译错误,仅供参考。如需获取准确内容,请参阅链接中的英语原文或自行翻译。

    您好!

      左侧和右侧在哪里? 为什么在 相同的 OUTx_color 和 LEDx_brightness 设置下相同类型 LED 的亮度不同?

     在添加电阻器之前和之后、您是否测试过通道电流? 电源电压是否足以提供设定的电流?

      额外的电阻器将增加额外的功率损耗。 添加电阻器后、您的电源电压似乎不足以提供设置电流。

  • 请注意,本文内容源自机器翻译,可能存在语法或其它翻译错误,仅供参考。如需获取准确内容,请参阅链接中的英语原文或自行翻译。

    PCBA 上的 LED 6至 LED1顺序从左到右放置6个 RGB-LED。 由于采用了机械/光学设计、LED6和 LED1更接近 LED5和 LED2。 这就是 在相同的 OUTx_color 和 LEDx_brightness 设置下、左/右侧亮度较高的原因。

    我在添加电阻器后测量了电流。 在100%(255)亮度设置下、它从10mA 变为1.xmA。

    每种颜色都从100%(255)~ 0.4%(1)亮起、并在0%(0)时熄灭。

    您能否建议如何检查电源(3.59V)的 LED 是否足够?

  • 请注意,本文内容源自机器翻译,可能存在语法或其它翻译错误,仅供参考。如需获取准确内容,请参阅链接中的英语原文或自行翻译。

    您好!

      VLED >= Iset*R+VF (LED)+ outx 的拐点电压(在 数据表的图中提供)。

  • 请注意,本文内容源自机器翻译,可能存在语法或其它翻译错误,仅供参考。如需获取准确内容,请参阅链接中的英语原文或自行翻译。

    您好、Charles

    谢谢、我将尝试将 VLED 从3.59V 更改为5V 以尝试此操作。

    BTW、您是否知道我们是否可以通过硬件进行任何修改来降低 LED1和 LED6亮度?  

  • 请注意,本文内容源自机器翻译,可能存在语法或其它翻译错误,仅供参考。如需获取准确内容,请参阅链接中的英语原文或自行翻译。

    您好!

      我建议您通过软件修改亮度。

  • 请注意,本文内容源自机器翻译,可能存在语法或其它翻译错误,仅供参考。如需获取准确内容,请参阅链接中的英语原文或自行翻译。

    您好、Charles

    这是添加电阻器前后的测量数据。

    ISET 会降低电流、这正是我们想要的(降低亮度)。 我没有看到 VLED 是不够的,因为 VOUTx 的每个阶跃都有不同的电压。

    根据我们项目的请求,我需要检查我们是否可以使用硬件方法更改 LED1/LED6亮度,以便保持软件的全局设置。

    请检查是否不允许这样做、非常感谢。

  • 请注意,本文内容源自机器翻译,可能存在语法或其它翻译错误,仅供参考。如需获取准确内容,请参阅链接中的英语原文或自行翻译。

    Poan、您好!

       实际上、在 这种情况下添加电阻器后、VOUTx 不足以让您的通道控制所需的恒定电流。 因此、您的应用中的电流将减小。

      有关这一点、您可以参阅数据表的图7。