This thread has been locked.

If you have a related question, please click the "Ask a related question" button in the top right corner. The newly created question will be automatically linked to this question.

[参考译文] TPS23754:纹波问题

Guru**** 2510095 points
Other Parts Discussed in Thread: TPS23754, PMP21318

请注意,本文内容源自机器翻译,可能存在语法或其它翻译错误,仅供参考。如需获取准确内容,请参阅链接中的英语原文或自行翻译。

https://e2e.ti.com/support/power-management-group/power-management/f/power-management-forum/862443/tps23754-ripple-question

器件型号:TPS23754
主题中讨论的其他器件: PMP21318

尊敬的先生。

我们使用 TPS23754输出12V@2.5A。

PoE IN->输出纹波大约为200mV。

24V 交流输入->输出纹波将达到大约2.6V。

差异很大。 如何解决24VDC_IN 纹波过高的问题? 感谢帮助~

  • 请注意,本文内容源自机器翻译,可能存在语法或其它翻译错误,仅供参考。如需获取准确内容,请参阅链接中的英语原文或自行翻译。

     你好、AJ、

    您能否提供完整的原理图?

    谢谢你。

    此致、

    Michael Pahl

  • 请注意,本文内容源自机器翻译,可能存在语法或其它翻译错误,仅供参考。如需获取准确内容,请参阅链接中的英语原文或自行翻译。

    尊敬的 Michael。

    请参考随附的文件。 感谢帮助~

    e2e.ti.com/.../6371.PoE-Power-Board_5F00_12V2.5A.PDF

  • 请注意,本文内容源自机器翻译,可能存在语法或其它翻译错误,仅供参考。如需获取准确内容,请参阅链接中的英语原文或自行翻译。

    你好、AJ、

    在原理图中、电源变压器的额定输入电压仅为33-57V。 这意味着24V 输入可能会导致变压器饱和、并导致更高的占空比、从而导致更高的峰值电流和纹波。 我的第一个建议是获得一个额定处理宽输入电压的变压器。 如果您需要参考、我们的库中有一些支持此功能的参考设计。  

    另一种解决问题的方法、或者说另一种解决方法是添加输出缓冲器、如 PMP21318。 可在以下 E2E 博文中找到原理图:  

    此致、

    Michael Pahl

  • 请注意,本文内容源自机器翻译,可能存在语法或其它翻译错误,仅供参考。如需获取准确内容,请参阅链接中的英语原文或自行翻译。

    您好、Michael、

    我尝试模仿 PMP21318的电容设置、但尖峰仍然在2.6V

    2. 您能否告诉我变压器如何选择或如何将变压器输入电压更改为正确的电压、因为我尝试将变压器输入更改为30~55V、但尖峰没有改善、 输入电压需要更低?   需要调整其他引脚上的电压? (4-5、6.7-9.10)

    谢谢。

  • 请注意,本文内容源自机器翻译,可能存在语法或其它翻译错误,仅供参考。如需获取准确内容,请参阅链接中的英语原文或自行翻译。

    您好!

    它不是要复制的电容器、而是输出端的缓冲电路。  

    不能更改变压器输入范围。 它是变压器的一部分、例如电容器的额定电压。 正如我在前一篇文章中所说、查看我们的一些参考设计、它们具有适合您的 Vin 范围。 然后考虑使用它们的变压器。  

    http://www.ti.com/power-management/power-over-ethernet-poe/powered-devices/reference-designs.html#search?famid=664&vinmin=4.5,24&vout=10,12

    此致、

    Michael Pahl

  • 请注意,本文内容源自机器翻译,可能存在语法或其它翻译错误,仅供参考。如需获取准确内容,请参阅链接中的英语原文或自行翻译。

    您好、Michael、

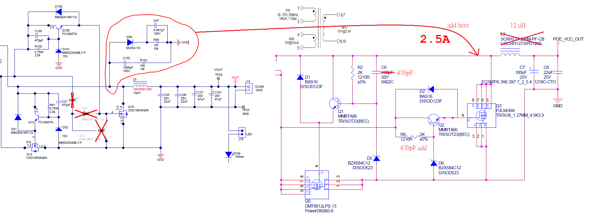
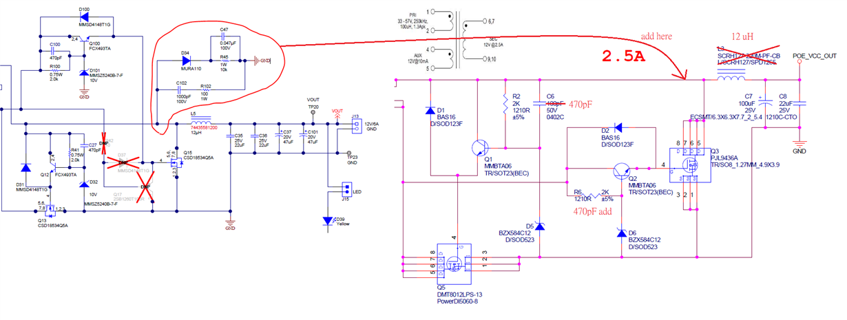
    再次感谢您的解释、但 我尝试 复制 PMP21318输出上的缓冲器电路、但尖峰仍为2.6V。

    这是我当前修改的电路。

    谢谢。

  • 请注意,本文内容源自机器翻译,可能存在语法或其它翻译错误,仅供参考。如需获取准确内容,请参阅链接中的英语原文或自行翻译。

    您好、用户:

    插入交流适配器后、您是否可以获取纹波波的波形? 您是否直接在具有短接地导线的 C8获取该信息? 纹波的频率是多少?

    您能否获取 TPS23754的 CTL 引脚的波形? 这只是为了查看它是否是一个稳定性问题。

  • 请注意,本文内容源自机器翻译,可能存在语法或其它翻译错误,仅供参考。如需获取准确内容,请参阅链接中的英语原文或自行翻译。

    您好、先生、

    附上我的测量数据、 并附上波形和测量点 insidee2e.ti.com/.../24VAC_5F00_ripple.docx

    谢谢。

  • 请注意,本文内容源自机器翻译,可能存在语法或其它翻译错误,仅供参考。如需获取准确内容,请参阅链接中的英语原文或自行翻译。

    感谢用户、这一问题目前正在研究之中。

  • 请注意,本文内容源自机器翻译,可能存在语法或其它翻译错误,仅供参考。如需获取准确内容,请参阅链接中的英语原文或自行翻译。

    您好、用户:

    感谢您提供的数据! 这很有帮助! 您是否尝试降低感应 R10?

  • 请注意,本文内容源自机器翻译,可能存在语法或其它翻译错误,仅供参考。如需获取准确内容,请参阅链接中的英语原文或自行翻译。

    您好、先生、

    我们还没有做过这个实验,我们将会试一下

    谢谢。