This thread has been locked.

If you have a related question, please click the "Ask a related question" button in the top right corner. The newly created question will be automatically linked to this question.

[参考译文] LM25085:如何在100%占空比模式下工作?

Guru**** 2524460 points
Other Parts Discussed in Thread: LM25085

请注意,本文内容源自机器翻译,可能存在语法或其它翻译错误,仅供参考。如需获取准确内容,请参阅链接中的英语原文或自行翻译。

https://e2e.ti.com/support/power-management-group/power-management/f/power-management-forum/782705/lm25085-how-to-work-in-100-duty-cycle-mode

器件型号:LM25085

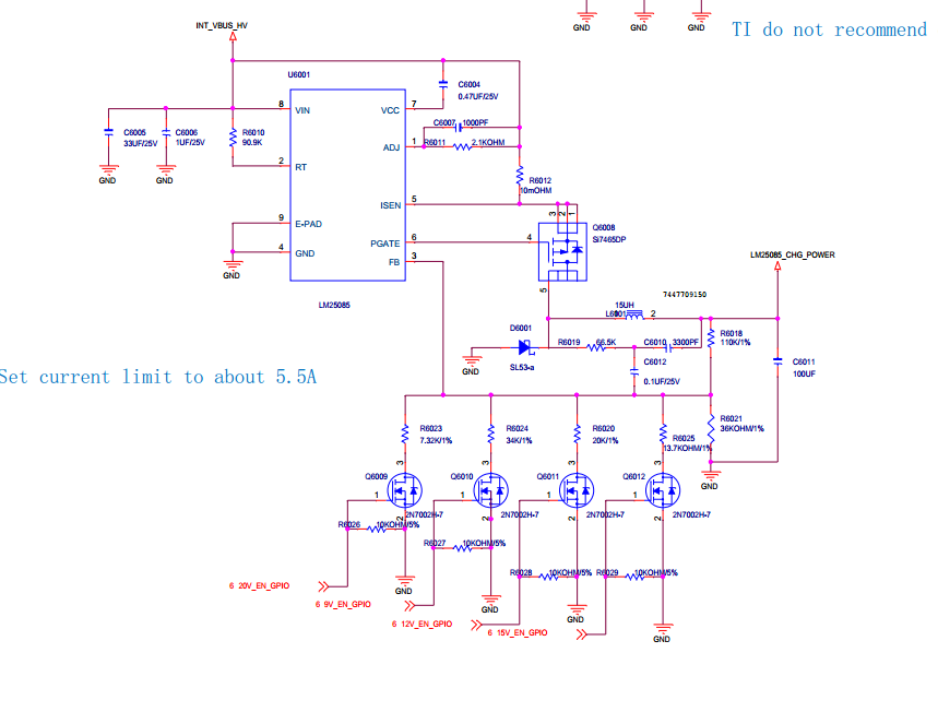
我的客户现在在其对接项目上使用 LM25085、VIN 为20V、我们控制 MCU 的 GPIO 以设置不同的电阻比来控制输出、5V、9V、12V、15V。   但我们仍然需要 LM25085在100%占空比模式下工作,输出电压可能达到20V。 下面是我的问题、

  LM25085是否可以实现我需要的功能? 在一侧,输出的电压可能小于 VIN 20V,而在另一侧,输出的电压可能为20V,在100%占空比模式下。

2.如果可以使用以下应用电路并更改 RFB1/RFB2比率、使 VOUT = 20V = VIN?  LM25085输出电压默认为5V。

  

 

  • 请注意,本文内容源自机器翻译,可能存在语法或其它翻译错误,仅供参考。如需获取准确内容,请参阅链接中的英语原文或自行翻译。

  • 请注意,本文内容源自机器翻译,可能存在语法或其它翻译错误,仅供参考。如需获取准确内容,请参阅链接中的英语原文或自行翻译。
    您好、四月、

    是的、LM25085能够在100%占空比下在20V OUT 的应用中工作。

    您可以使用上面所示的应用电路。 我会调整顶部 FB 电阻器、并将底部保持在3.4k。 纹波注入电路是冗余的、因为在 D= 100%期间不会进行切换。

    您所展示的电路是调整 Vout 的可行方法。

    我会将您的电感器值设置为最高 D、其中 D<100%。 我要确保所有输出电压设置的电流要求都是相同的吗?

    希望这对您有所帮助?
  • 请注意,本文内容源自机器翻译,可能存在语法或其它翻译错误,仅供参考。如需获取准确内容,请参阅链接中的英语原文或自行翻译。
    尊敬的 David:
    感谢您的快速回复。
    我们将针对不同的 Vout 调整顶部电阻器 RFB2。
    电流如下所示,
    输出:5V,@3A 9V、@ 3A、12V @ 3A、15V @3A、20V @ 5A。

    因此,我可以使用我显示的电路,并调整 RFB2以获得不同的输出。 没错。
    关于电感器规格、您能提供建议吗?
    谢谢。
  • 请注意,本文内容源自机器翻译,可能存在语法或其它翻译错误,仅供参考。如需获取准确内容,请参阅链接中的英语原文或自行翻译。
    您好、四月、

    很抱歉造成混淆。 您可以看到、当您需要调整 Vout 时、您的等效反馈电阻将所有导通的 FET (Q27至 Q29)需要为3.4k。 然后、当晶体管关闭时、每次 FET 关闭时、底部反馈电阻的不同值将使输出降低。 和原理图中设计的那样。


    设置开关时的最大输出功率的电感器尺寸。 即15V @ 3A。

    电感器中 Iout 纹波电流的40%之和使降压电感值为10uH。 确保 SAT 电流大于~6A。

    将电流限制设置为约5.5A

    希望这对您有所帮助?
  • 请注意,本文内容源自机器翻译,可能存在语法或其它翻译错误,仅供参考。如需获取准确内容,请参阅链接中的英语原文或自行翻译。

    您好、Baba、

         感谢您的回复。  很抱歉、令人困惑的是、 我们需要在相关 GPIO 设置时实现、输出将处于该电压电平。 并非所有 GPIO 都打开。

         例如,我们需要实现以下功能。   输入电压:20V 、输出电压:

          默认值:5V、3A   

    MCU 将20V_EN_GPIO 设置为高电平、将其他 GPIO 设置为低电平。  : 输出为20V、@ 5A

    MCU 将9V_EN_GPIO 设置为高电平、其他 GPIO 设置为低电平。  : 输出为9V,@ 3A

    MCU 将12v_EN_GPIO 设置为高电平、将其他 GPIO 设置为低电平。  : 输出为12V,@ 3A

    4. MCU 将 15V_EN_GPIO 设置为高电平、将其他 GPIO 设置为低电平。  : 输出电压为15V,@ 3A

         请帮助检查以下电路是否正常工作、是否有任何建议?   谢谢、

  • 请注意,本文内容源自机器翻译,可能存在语法或其它翻译错误,仅供参考。如需获取准确内容,请参阅链接中的英语原文或自行翻译。

    您好、四月、

    只要建立了适当的反馈电阻器、就会建立正确的输出电压。 我建议您完成可从 LM25085产品文件夹下载的 Excel 快速入门文件。 请注意、如果输入电压 恒定且调整了输出设定点、则在50%占空比下会出现最大电感器纹波电流。

    此致、

    Tim