This thread has been locked.

If you have a related question, please click the "Ask a related question" button in the top right corner. The newly created question will be automatically linked to this question.

[参考译文] BQ76930:我的 bq76930 i2c 不响应主机

Guru**** 2581355 points
Other Parts Discussed in Thread: BQ76930

请注意,本文内容源自机器翻译,可能存在语法或其它翻译错误,仅供参考。如需获取准确内容,请参阅链接中的英语原文或自行翻译。

https://e2e.ti.com/support/power-management-group/power-management/f/power-management-forum/850717/bq76930-my-bq76930-i2c-doesn-t-respond-to-the-host

器件型号:BQ76930
大家好、我叫 Sam、我使用 IC BQ76930为 BMS 创建了一个原型、我阅读了数据表和 TI 的一些技术支持文档、但我遇到了问题。 

我尝试通过 I2C 作为主机在 BQ76930原型和 Arduino 之间进行通信、我发现 IC BQ76930完全没有响应、我尝试测量多个 IC 引脚上的电压、我发现 REGOUT IC 引脚不会发出它应该发出的电压

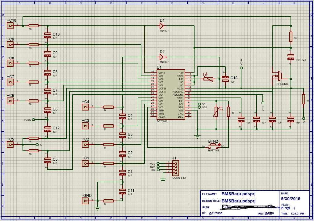
这是我的原理图:



我感谢所有回答,谢谢。

  • 请注意,本文内容源自机器翻译,可能存在语法或其它翻译错误,仅供参考。如需获取准确内容,请参阅链接中的英语原文或自行翻译。

    尊敬的 Sam:

    在原理图中:

    • 底部的 C11引脚2应连接到 BQ76930的 VC0。  
    • BTN2的左侧应连接到 VC1而不是 VC0、以便在按下开关时提供启动电压。
    • SRP 和 SRN 是输入、如果未使用、则应连接到 VSS。

    但是、您表示 REGOUT 已开启、因此您显然能够让器件启动。  要检查的好事项:

    • 确保为每个电池输入施加合适的电压。  使用大约200至1k 欧姆电阻器的电阻分压器通常工作正常、所有电阻器的值都应相似。
    • 检查 VC5X 和 BAT 上的电压。
    • 检查 REGSRC 处的电压、通常低于 VC5X 几伏。
    • 启动器件、检查 TS1引脚上的电压上升是否似乎没有启动
    • 检查 REGOUT 上的电压、该电压应为2.5V 或3.3V、具体取决于器件选项。
    • 检查 CAP1电容器和 CAP2电容器上的电压。  每个电压应约为3.3V。
    • 检查 SCL 和 SDA 线路上的电压。  这些电压必须上拉至通信接口电压、通常为 REGOUT 电压、有时则为 MCU 电源电压。  在您的情况下、SAM 必须由 MCU 提供上拉电阻、因为它不在原理图上。
    • 使用 MCU 时、请检查地址的处理方式。  大多数 BQ76930版本具有7位地址0x08、这将在总线上显示为0x10或0x11进行写入或读取。  BQ7693006和 BQ7693007具有7个0x18位地址、即总线上的0x30或0x31。 检查地址应如何输入到您正在使用的 MCU 中。
    • 在寻址 BQ76930时检查 I2C 线路。  
      • 检查波形的电压电平、确保信号达到与 BQ76930兼容的满振幅
      • 边缘必须干净、上升应平稳。   该 EVM 使用10k 上拉电阻器、可降低功耗并适用于小型实施、I2C 标准建议使用较低值的上拉电阻器。  您所需的电阻器可能取决于您的系统。   
      • 还要检查总线上的地址、以确保其按预期发送、如上所述。
      • 正确发送地址后、查看波形中是否存在 BQ76930 ACK