This thread has been locked.

If you have a related question, please click the "Ask a related question" button in the top right corner. The newly created question will be automatically linked to this question.

[参考译文] UCC21540:在双独立高侧模式下驱动双通道栅极驱动 IC

Guru**** 2513185 points


请注意,本文内容源自机器翻译,可能存在语法或其它翻译错误,仅供参考。如需获取准确内容,请参阅链接中的英语原文或自行翻译。

https://e2e.ti.com/support/power-management-group/power-management/f/power-management-forum/850205/ucc21540-driving-dual-channel-gate-drive-ic-in-a-two-independent-high-side-mode

器件型号:UCC21540

你(们)好

我想使用 UCC21540DWK 在高侧模式下驱动两个独立电路。

请帮我处理电路。 我猜在输入侧、一切都很清楚(例如 DT 连接到 VCCI)、但在输出侧、IAM 对电路不确定。

提前感谢您

此致 Andy

  • 请注意,本文内容源自机器翻译,可能存在语法或其它翻译错误,仅供参考。如需获取准确内容,请参阅链接中的英语原文或自行翻译。

    尊敬的 Andy:

    感谢您的提问。 我在高功率驱动器组的应用团队工作。

    您能否提供您的当前原理图? 什么是拓扑? 您计划如何为 CHA 和 CHB 供电?

    您可以确定,连接到 VCCI 的 DT 引脚是主要问题。 除此之外、CHA 和 CHB 在功能上相互隔离、可以独立运行。 主要问题是确保它们具有稳定的电源。 对于双路高侧驱动器、使用自举电源可能有点困难。 我可能建议使用某种电荷泵或隔离式电源为驱动器提供偏置。

    如果这有助于回答您的问题、您可以按下绿色按钮吗? 如果没有、请随时提出更多问题。

    谢谢、此致、

    John

  • 请注意,本文内容源自机器翻译,可能存在语法或其它翻译错误,仅供参考。如需获取准确内容,请参阅链接中的英语原文或自行翻译。

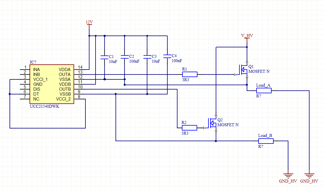
    以上是我参考的原理图。 12V 来自 Traco 电源交流/直流转换器、峰值为310mA。 我想它不像我画的那么容易,对吧? 我错过了什么? 感谢你的帮助   
    此致
    Andy

  • 请注意,本文内容源自机器翻译,可能存在语法或其它翻译错误,仅供参考。如需获取准确内容,请参阅链接中的英语原文或自行翻译。

    尊敬的 Andy:

    您将需要为每个通道提供单独的隔离式电源、因为它们需要以高侧 FET 的源极为基准。 高侧 FET 的源极将在 VBus 和 Vload 之间变化、具体取决于 FET 是导通还是关断。 我建议查看下面链接的参考设计、以了解正确的隔离式电源实践。

    http://www.ti.com/tool/TIDA-01159

    您将需要单独的电源、因为您无法相互参考每个高侧 FET 的源极。

    如果这有助于回答您的问题、您可以按下绿色按钮吗? 如果没有、请随时提出更多问题。

    谢谢、此致、

    John