主题中讨论的其他器件: MSP430FR2476、 BQ25121A
我正在尝试创建一个由 MSP430FR2476控制的可穿戴设备、我正在尝试使用 BQ25120A 作为电路的稳压器。 根据我的理解、 BQ25120A 默认提供1.8V 的输出。 这将适用于 MSP430、但我的所有其他组件都需要3.3V 电压。 我想知道我是否可以使用 MSP430作为主机并即时将输出电压更改为3.3V。 我担心将 MSP430用作主机和负载可能会导致 MSP430出现问题。 有关如何从 BQ25120A 获取3.3V 电压来为电路供电的建议吗? 理想情况下、可以通过一种方法将默认输出电压编程为3.3V、但我认为这对于该器件是不可能的。
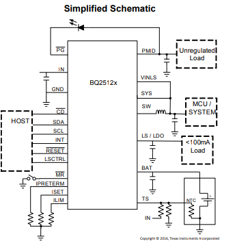
为清楚说明、我计划在下图中将 MSP430连接为负载(LS/LDO)和主机(I2C)。 我还想知道如何将 MSP430连接到 SYS 引脚、或者是否需要。
