This thread has been locked.

If you have a related question, please click the "Ask a related question" button in the top right corner. The newly created question will be automatically linked to this question.

[参考译文] TPS61021A:未升压

Guru**** 2514795 points
Other Parts Discussed in Thread: TPS61021A

请注意,本文内容源自机器翻译,可能存在语法或其它翻译错误,仅供参考。如需获取准确内容,请参阅链接中的英语原文或自行翻译。

https://e2e.ti.com/support/power-management-group/power-management/f/power-management-forum/778581/tps61021a-not-boosting-voltage

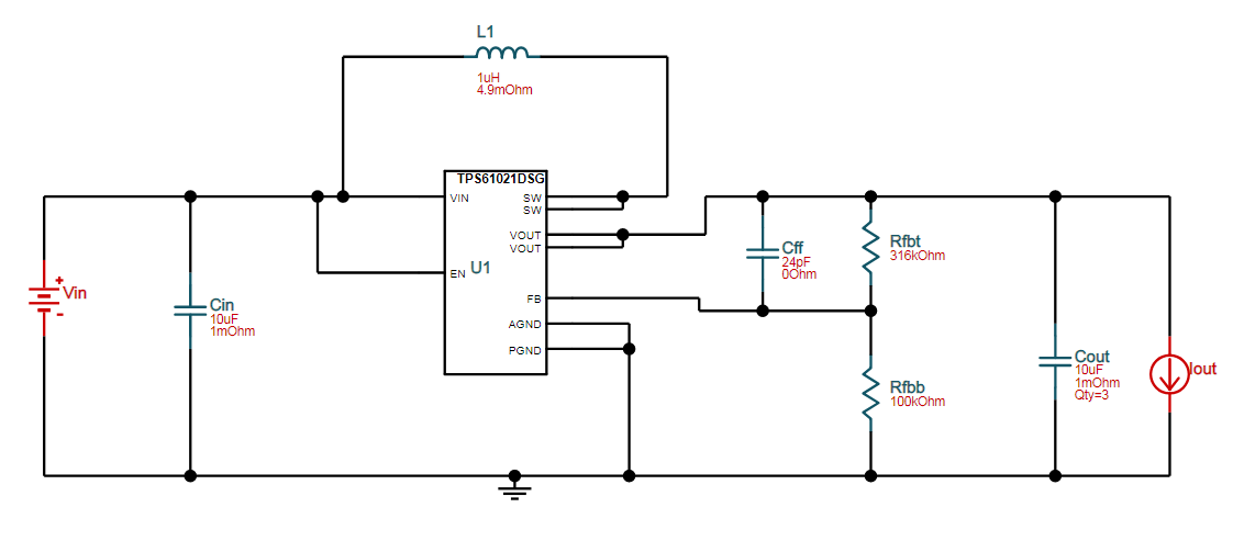
器件型号:TPS61021A

您好!

我基于 TI WEBENCH 制作了一个原型。

它不会将电压从2.9V 升压到3.3V。

电源由两节 AA 电池供电。

Vin = 2.9V

Vout = 0.9V

我的 PCB 设计和最终焊接板。  

  • 请注意,本文内容源自机器翻译,可能存在语法或其它翻译错误,仅供参考。如需获取准确内容,请参阅链接中的英语原文或自行翻译。

    尊敬的先生:

    启动期间的负载电流是多少? TPS61021A 仅支持空载启动。

  • 请注意,本文内容源自机器翻译,可能存在语法或其它翻译错误,仅供参考。如需获取准确内容,请参阅链接中的英语原文或自行翻译。

    您好!

    抱歉、我是 DIY 业余爱好者、我对电子产品的了解非常少。 请原谅我的答复。

    似乎连接了一个负载、在 Cout 处测量的电压为0.9V。

    o 移除了负载 、它正常工作、在 Cout 处显示3.3V 电压。

    您的回复似乎有所帮助、但您是否愿意帮助我、为什么我连接负载时它无法达到0.9V?

    下面是原理图。

  • 请注意,本文内容源自机器翻译,可能存在语法或其它翻译错误,仅供参考。如需获取准确内容,请参阅链接中的英语原文或自行翻译。

    尊敬的先生:

    您需要确保 u11在启动期间不会消耗太多电流。 VCC 的电压电平是多少?

  • 请注意,本文内容源自机器翻译,可能存在语法或其它翻译错误,仅供参考。如需获取准确内容,请参阅链接中的英语原文或自行翻译。

    非常感谢您的提示。

    您的第一个回复对我有所帮助。

    升压电路工作正常、由于我的电路设计有故障、对我不起作用、

  • 请注意,本文内容源自机器翻译,可能存在语法或其它翻译错误,仅供参考。如需获取准确内容,请参阅链接中的英语原文或自行翻译。

    感谢您的更新!

    祝你好运:)