This thread has been locked.

If you have a related question, please click the "Ask a related question" button in the top right corner. The newly created question will be automatically linked to this question.

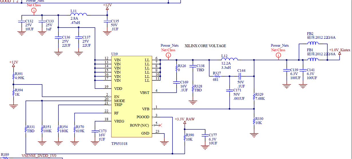
[参考译文] TPS53318:请帮助解决180MHz~200MHz 时的 EMI 问题、谢谢!

Guru**** 2502205 points
Other Parts Discussed in Thread: TPS53318

请注意,本文内容源自机器翻译,可能存在语法或其它翻译错误,仅供参考。如需获取准确内容,请参阅链接中的英语原文或自行翻译。

https://e2e.ti.com/support/power-management-group/power-management/f/power-management-forum/847154/tps53318-please-help-solve-emi-issue-at-180mhz-200mhz-thanks

器件型号:TPS53318

尊敬的 TI 技术团队:

我们的客户选择 TPS53318来设计电源模块、EMC 测试在180MHz~200MHz 下无法通过、我们调整 了输入 LC 滤波器电路参数、但没有改进、您是否会给出一些建议? 请参考相关图片、谢谢!