This thread has been locked.

If you have a related question, please click the "Ask a related question" button in the top right corner. The newly created question will be automatically linked to this question.

[参考译文] LP5562:LP5562 LED 通道可以悬空?

Guru**** 2439710 points
Other Parts Discussed in Thread: LP5562

请注意,本文内容源自机器翻译,可能存在语法或其它翻译错误,仅供参考。如需获取准确内容,请参阅链接中的英语原文或自行翻译。

https://e2e.ti.com/support/power-management-group/power-management/f/power-management-forum/843954/lp5562-lp5562-led-channel-can-floating

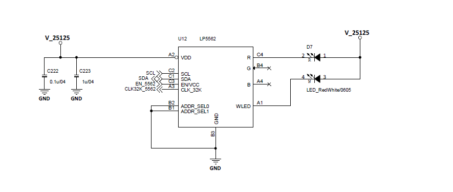
器件型号:LP5562

尊敬的:


` `s 器 LED 使用 LP5562、但我们不需要 G 通道、它可以浮动吗? 还是需要连接到 GND?


请仔细确认原理图

如有任何建议、请告知我。

谢谢、

此致、

劳伦斯。

  • 请注意,本文内容源自机器翻译,可能存在语法或其它翻译错误,仅供参考。如需获取准确内容,请参阅链接中的英语原文或自行翻译。

    您好、Lawrence、

       您可以将未使用的通道保持悬空。

  • 请注意,本文内容源自机器翻译,可能存在语法或其它翻译错误,仅供参考。如需获取准确内容,请参阅链接中的英语原文或自行翻译。

    您好、Lawrence、

       还有其他问题吗?

  • 请注意,本文内容源自机器翻译,可能存在语法或其它翻译错误,仅供参考。如需获取准确内容,请参阅链接中的英语原文或自行翻译。

    您好、Charles

    感谢你的帮助。

    此致、

    劳伦斯。