This thread has been locked.

If you have a related question, please click the "Ask a related question" button in the top right corner. The newly created question will be automatically linked to this question.

[参考译文] TPS62088:禁用 TPS62088时的 SW 输出电压(EN 处于低电平)

Guru**** 2500875 points
Other Parts Discussed in Thread: TPS62088

请注意,本文内容源自机器翻译,可能存在语法或其它翻译错误,仅供参考。如需获取准确内容,请参阅链接中的英语原文或自行翻译。

https://e2e.ti.com/support/power-management-group/power-management/f/power-management-forum/817848/tps62088-sw-output-voltage-if-tps62088-disabled-en-low

器件型号:TPS62088

您好!

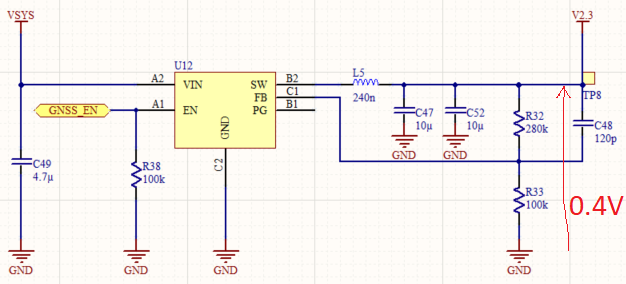
 如果 EN 引脚为低电平、TPS62088是否施加电压? 在我们的定制板上 、当 TPS62088被禁用时、SW 引脚为0.40V。

如果 我们希望 TPS62088被禁用时具有0V 电压、比如它是一个负载开关、我们该怎么办?

以下是原理图:

此致

  • 请注意,本文内容源自机器翻译,可能存在语法或其它翻译错误,仅供参考。如需获取准确内容,请参阅链接中的英语原文或自行翻译。

    您好!

    您能否解释一下您在哪个点测量了此下降? 您是否有其他东西连接到输出端(负载、IC 等)?

  • 请注意,本文内容源自机器翻译,可能存在语法或其它翻译错误,仅供参考。如需获取准确内容,请参阅链接中的英语原文或自行翻译。

    您好!

    是的、输出连接到 IC (GNSS 调制解调器)。

    我测量了来自电感引脚之一的电压、并且 IC 引脚上的电压相同。

    问题是、如果断开此 VCC、IC 应进入睡眠状态。 但是、如果 VCC 不是2.3V 或0V、我们可能会发生泄漏。

    输出连接的位置如下:

    此致

  • 请注意,本文内容源自机器翻译,可能存在语法或其它翻译错误,仅供参考。如需获取准确内容,请参阅链接中的英语原文或自行翻译。

     您好!

    可能是由于输出泄漏、它将电流源到有源放电输出电路中。 请查看第5页"输出"下的电气特性部分中的 D/S。 要进行检查、您能否移除电感器并在所附图片中突出显示的引脚2处进行测量。

  • 请注意,本文内容源自机器翻译,可能存在语法或其它翻译错误,仅供参考。如需获取准确内容,请参阅链接中的英语原文或自行翻译。

    您好!

    有更新吗?

  • 请注意,本文内容源自机器翻译,可能存在语法或其它翻译错误,仅供参考。如需获取准确内容,请参阅链接中的英语原文或自行翻译。

    您好!

    我将关闭此帖子、因为它不活动。 如果您需要进一步的支持、请打开一个新主题、我很乐意为您提供帮助。

  • 请注意,本文内容源自机器翻译,可能存在语法或其它翻译错误,仅供参考。如需获取准确内容,请参阅链接中的英语原文或自行翻译。

    您好!

    对不起、Alfonso。 由于假期、我们的速度有点慢。 今天下午我将讨论这个问题。

    感谢您尚未关闭机票。

    此致

    朱利亚诺

  • 请注意,本文内容源自机器翻译,可能存在语法或其它翻译错误,仅供参考。如需获取准确内容,请参阅链接中的英语原文或自行翻译。

    您好!

    是否有新闻或更新?

  • 请注意,本文内容源自机器翻译,可能存在语法或其它翻译错误,仅供参考。如需获取准确内容,请参阅链接中的英语原文或自行翻译。

    您好!

    很抱歉耽误你的时间... 减少的员工会使一切变得更慢。

    我将在收到更新后立即向您提供更新

    此致

  • 请注意,本文内容源自机器翻译,可能存在语法或其它翻译错误,仅供参考。如需获取准确内容,请参阅链接中的英语原文或自行翻译。

    您好!

    我将关闭此帖子、因为它不活动。 请在您准备好后重新打开它、我很乐意为您提供支持。