This thread has been locked.

If you have a related question, please click the "Ask a related question" button in the top right corner. The newly created question will be automatically linked to this question.

[参考译文] BQ25895M:BQ25895M 在为n‘t 的电池充电时无法进入预充电模式

Guru**** 2527610 points
Other Parts Discussed in Thread: BQ25895M, BQ25895

请注意,本文内容源自机器翻译,可能存在语法或其它翻译错误,仅供参考。如需获取准确内容,请参阅链接中的英语原文或自行翻译。

https://e2e.ti.com/support/power-management-group/power-management/f/power-management-forum/816441/bq25895m-bq25895m-can-t-access-pre-charge-mode-when-charging-a-dead-battery

器件型号:BQ25895M
主题中讨论的其他器件: BQ25895

您好!

      我们的产品是移动电源。 我们手头有六个示例板、当存在电池电压(典型电池电压为2.5V~4.3V)时、所有示例板都可以充电或放电、BQ25895M 正常工作。 但是当电池过度放电并由电池 PCM 与充电板分离时,6中的3个可以正常充电,6中的3个不能再充电。

         我们读取运行异常的3个样本的寄存器、发现不存在故障信息、BQ25895M 显示其在预充电模式下运行。 但电池实际上没有充电。 BQ25895M 的00-14寄存器显示如下、  

充电失败电路板上的 BQ25895M I2C 寄存器转储:

66 06 3c 1a 4e 03 87 8d 03 44 93 0f 00 36 00 00 00 C2 00 26 3a

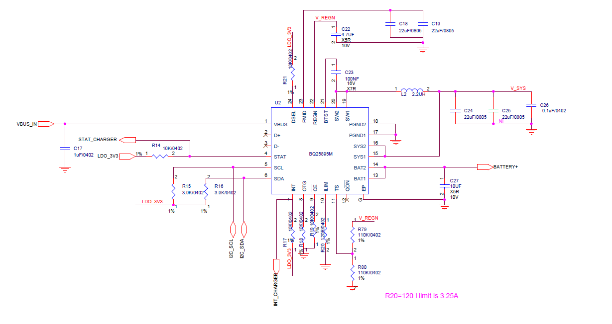
    我们在不使用电池的情况下测试 BQ25895M 的 SYS 引脚和 BAT 引脚上的电压、这意味着 BQ25895的 BAT 引脚是悬空的。 然后、在正常电路板上、SYS 和 BAT 引脚的电压均为4.35V、但异常电路板 SYS 电压约为3.6V、BAT 电压为1.6~1.8V。 我们使用相同的固件/同一批 PCBA。  但结果截然不同、仅在预充电模式下才会出现。 以下是我的 BQ25895M 原理图,请帮助分析。

非常感谢!

此致、

于王

  • 请注意,本文内容源自机器翻译,可能存在语法或其它翻译错误,仅供参考。如需获取准确内容,请参阅链接中的英语原文或自行翻译。

    找到并解决根本原因。 谢谢!